Argomento precedente: Modalità di gestione delle approvazioni degli ordini di cambiamento nella definizione dei processi di gestione dei cambiamentiArgomento successivo: Completamento di un'indagine di valutazione del rischio


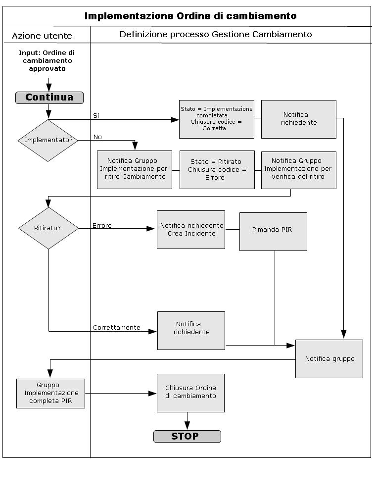
Modalità di gestione delle implementazioni degli ordini di cambiamento nella definizione dei processi di gestione dei cambiamenti

Nel diagramma che segue viene mostrato come la definizione dei processi di gestione dei cambiamenti gestisce l'implementazione degli ordini di cambiamento.

CMProcessDefinition2