L'autenticazione avanzata richiede l'utilizzo di un Policy Server di SiteMinder nell'implementazione in uso. Il server applicazioni in cui risiede il server di CA IdentityMinder è un ambiente operativo diverso dal server Web. Per fornire servizi di inoltro, il server Web richiede:
L'agente Web controlla l'accesso di utenti che richiedono le risorse di CA IdentityMinder. Una volta che gli utenti sono autenticati e autorizzati, l'agente Web consente al server Web di elaborare le richieste.
Quando il server Web riceve la richiesta, il plug-in del server applicazioni lo inoltra al server applicazioni in cui risiede il server di CA IdentityMinder.
L'agente Web protegge le risorse di CA IdentityMinder visualizzate da utenti e amministratori.
Quando l'amministratore dei criteri e l'amministratore di identità lavorano insieme per integrare SiteMinder in un'installazione di CA IdentityMinder esistente, l'architettura di CA IdentityMinder si espande per includere i seguenti componenti:
Protegge il server di CA IdentityMinder. L'agente Web viene installato nel sistema con il server di CA IdentityMinder.
Fornisce autenticazione e autorizzazione avanzate per CA IdentityMinder.
La figura seguente è un esempio di un'installazione di CA IdentityMinder con un agente Web e un Policy Server di SiteMinder:

Nota: i componenti vengono installati su piattaforme diverse, a titolo di esempio. Tuttavia, è possibile scegliere altre piattaforme. I database di CA IdentityMinder si trovano in Microsoft SQL Server e l'archivio utenti si trova in IBM Directory Server. Il Policy Store di SiteMinder si trova in AD LDS su Windows.
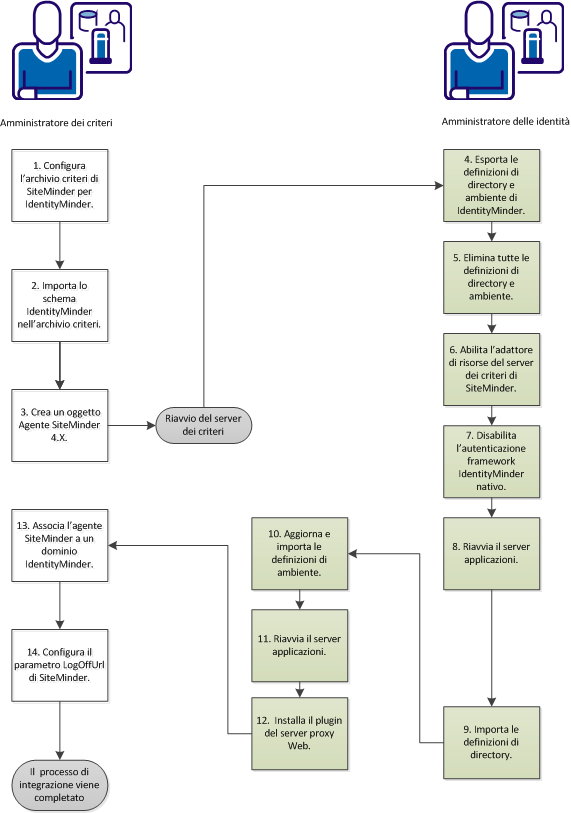
Il completamento di questo processo richiede due ruoli: l'amministratore di identità di CA IdentityMinder e l'amministratore dei criteri di SiteMinder. In alcune organizzazioni, una sola persona svolge entrambi i ruoli. Quando sono coinvolte due persone, è richiesta una stretta collaborazione per completare le procedure in questo scenario. L'amministratore dei criteri avvia e conclude questo processo. L'amministratore di identità svolge tutte le fasi intermedie.
Importante. Per le installazioni di CA IdentityMinder a partire dalla versione 12.5 SP7, sono obbligatori i Java Cryptography Extension Unlimited Strength Jurisdiction Policy Files (librerie JCE). Scaricare queste librerie dal sito Web di Oracle. Caricarle nella seguente cartella: <Java_path>\<jdk_version>\jre\lib\security\.
Il diagramma seguente illustra il processo completo di integrazione di SiteMinder in CA IdentityMinder:

Procedere come descritto di seguito:
Come amministratore dei criteri, si utilizzano gli strumenti di amministrazione di CA IdentityMinder per accedere agli script SQL o al testo dello schema LDAP per aggiungere lo schema IMS al Policy Store. L'amministratore di identità avrà installato questi strumenti nella cartella Admin Tools (Strumenti di amministrazione). Attenersi a una delle seguenti procedure per configurare il Policy Store:
Configurazione di un database relazionale
Configurazione di Sun Java Systems Directory Server o di IBM Directory Server
Configurazione di Microsoft Active Directory
Configurazione di Microsoft ADAM
Configurazione di CA Directory Server
Configurazione del server di Novell eDirectory
Configurazione di Oracle Internet Directory (OID)
Dopo la configurazione, è possibile utilizzare il proprio database relazionale come Policy Store di SiteMinder.
Procedere come descritto di seguito:
Nota: per le istruzioni di configurazione, consultare la SiteMinder Policy Server Installation Guide.
I percorsi precedenti sono le posizioni di installazione predefinite. La posizione per la propria installazione può essere diversa.
Per configurare un server di directory Java o IBM, applicare il file di schema appropriato.
Procedere come descritto di seguito:
Nota: per istruzioni di configurazione, consultare la Guida all'installazione del Policy Server di CA SiteMinder.
Aggiungere i seguenti file di schema per la directory in uso:
IBMDirectoryServer\V3.identityminder8
SunJavaSystemDirectoryServer\sundirectory_ims8.ldif
Per configurare un Policy Store di Microsoft Active Directory, applicare lo script activedirectory_ims8.ldif.
Procedere come descritto di seguito:
Nota: per istruzioni di configurazione, consultare la Guida all'installazione del Policy Server di CA SiteMinder.
C:\Programmi\CA\Identity Manager\IAM Suite\Identity Manager\tools\policystore-schemas\MicrosoftActiveDirectory
L'organizzazione principale deve corrispondere all'organizzazione principale specificata quando è stato configurato il Policy Store nella console di gestione del Policy Server.
Ad esempio, se la root è dc=myorg,dc=com, sostituire
dn: CN=imdomainid6,CN=Schema,CN=Configuration,{root} con dn: CN=imdomainid6,CN=Schema,CN=Configuration,dc=myorg,dc=com
Per configurare un Policy Store di Microsoft ADAM, applicare lo script adam_ims8.ldif.
Procedere come descritto di seguito:
Nota: per istruzioni di configurazione, consultare la Guida all'installazione del Policy Server di CA SiteMinder.
Prendere nota del valore CN (il guid).
C:\Programmi\CA\Identity Manager\IAM Suite\Identity Manager\tools\policystore-schemas\MicrosoftActiveDirectory
Ad esempio, se la stringa guid è CN={39BC711D-7F27-4311-B6C0-68FDEE2917B8}, sostituire ogni riferimento a cn={guid} con CN={39BC711D-7F27-4311-B6C0-68FDEE2917B8}.
Per configurare CA Directory Server, creare un file di schema personalizzato. Nelle fasi riportate di seguito, dxserver_home è la directory di installazione di CA Directory. Il percorso di origine predefinito per questo file in Windows è C:\Programmi\CA\Identity Manager\IAM Suite\Identity Manager\tools\policystore-schemas\eTrustDirectory.
Procedere come descritto di seguito:
Nota: per istruzioni di configurazione, consultare la Guida all'installazione del Policy Server di CA SiteMinder.
# Identity Manager Schema source "etrust_ims8.dxc";
set max-op-size=5000
Nota: l'aggiornamento di CA Directory sovrascrive il file limits.dxc. Pertanto, assicurarsi di ripristinare max-op-size su 5000 una volta completato l'aggiornamento.
# schema source "company_name-schema.dxg"; #service limits source "company_name-limits.dxc";
dove dsa_name è il nome del DSA che utilizza i file di configurazione personalizzati.
dxserver stop dsa_name dxserver start dsa_name
Per configurare un Policy Store del server di Novell eDirectory, applicare lo script novell_ims8.ldif.
Procedere come descritto di seguito:
Nota: per istruzioni di configurazione, consultare la Guida all'installazione del Policy Server di CA SiteMinder.
ldapsearch -h hostname -p port -b container -s sub -D admin_login -w password objectClass=ncpServer dn
Ad esempio:
ldapsearch -h 192.168.1.47 -p 389 -b "o=nwqa47container" -s sub -D "cn=admin,o=nwqa47container" -w password objectclass=ncpServer dn
Il percorso predefinito per novell_ims8.ldif su Windows è:
C:\Programmi\CA\Identity Manager\IAM Suite\Identity Manager\tools\policystore-schemas\NovelleDirectory
Ad esempio, se il valore di DN è cn=servername,o=servercontainer, si sostituirà ogni istanza di NCPServer con cn=servername,o=servercontainer.
Per istruzioni, consultare la documentazione Novell eDirectory.
Per configurare Oracle Internet Directory, aggiornare il file oracleoid ldif.
Procedere come descritto di seguito:
Nota: per istruzioni di configurazione, consultare la Guida all'installazione del Policy Server di CA SiteMinder.
install_path\policystore-schemas\OracleOID\
Per istruzioni, consultare la documentazione di Oracle Internet Directory.
Per verificare il Policy Store, confermare i seguenti punti:
*** IMS NO SCHEMA BEGIN
Questo avviso viene visualizzato solamente se sono state installate le estensioni per il Policy Server di SiteMinder, ma non ne è stato ampliato lo schema.
|
Copyright © 2014 CA.
Tutti i diritti riservati.
|
|