Tema anterior: Descripción general de la configuraciónTema siguiente: Cómo ejecutar informes de instantáneas


El proceso de informes

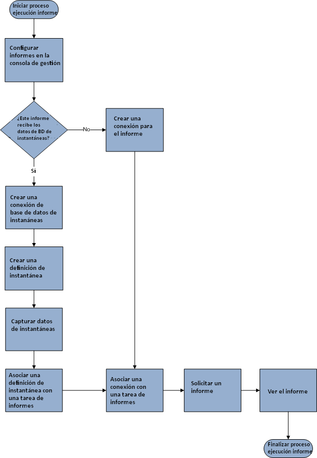
En la siguiente gráfica se explica el proceso que se requiere para ejecutar y ver informes:

Proceso Ejecutar informe