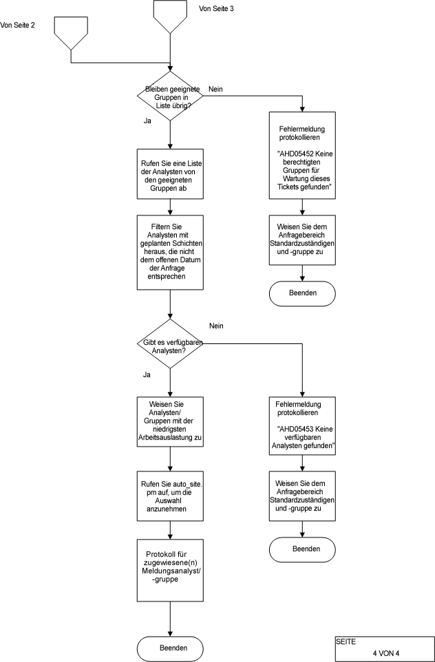
Die Funktion "Automatische Zuweisung" weist Tickets folgendermaßen zu:
Wenn ein Bereich oder eine Kategorie nicht für eine automatische Zuweisung konfiguriert ist, wird die Verarbeitung angehalten.
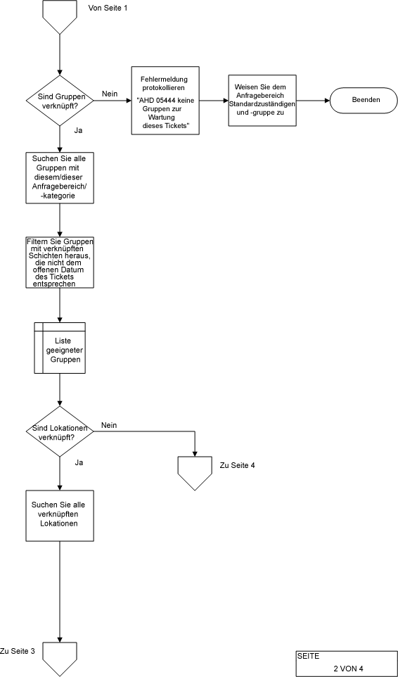
Ist dies nicht der Fall und das Ticket besitzt einen Zuständigen oder eine Gruppe, wird die Verarbeitung angehalten.
Wenn eine Schicht das Ticket nicht einschließt, hält die Verarbeitung an und die automatische Zuweisung versucht, die Standardgruppe und den Zuständigen zuzuweisen.
Wird keine Übereinstimmung gefunden, so wird die Verarbeitung angehalten und die automatische Zuweisung versucht, die Standardgruppe und den Zuständigen zuzuweisen.
Die Lokation des Configuration Items wird mit den auf den Anfragebereich bezogenen Lokationen verglichen. Wird keine Übereinstimmung gefunden, so wird die Verarbeitung angehalten und die automatische Zuweisung versucht, die Standardgruppe und den Zuständigen zuzuweisen. Andernfalls wird die Kundenlokation mit den Positionen verglichen, die mit dem Anforderungsbereich oder der Kategorie im Zusammenhang stehen. Wird keine Übereinstimmung gefunden, so wird die Verarbeitung angehalten und die automatische Zuweisung versucht, die Standardgruppe und den Zuständigen zuzuweisen.
Wenn Lokationen dem Anfragebereich und dem Configuration Item zugeordnet sind (während der automatischen Zuweisung der Anfrage) oder der Kunde keine Lokationen hat, hält die automatische Zuweisung die Verarbeitung an.




|
Copyright © 2013 CA.
Alle Rechte vorbehalten.
|
|