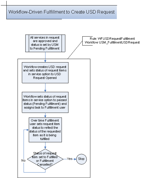
CA Service Desk Manager fulfillment consists of creating a CA Service Desk Manager Request from the requested item. In addition, the appropriate department is notified that the requested item (the first service option element in the first service option group in the service) needs to be fulfilled. The assigned fulfillment users change the status of the requested item as appropriate until the status is changed to Fulfilled or Fulfillment Cancelled.
Note: The following graphic use the rule formerly named WFUSDRequestFulfillment; its new name is When Status is Pending Fulfillment. For details about the changes to rule names, see Summary of Approval and Fulfillment Rules and Name Changes. If you have already started using When Status is Pending Fulfillment, note that it represented in the following graphic by its former name.
The following is the flow for all types of items:

Note: Process definitions use a token to log in to CA Service Desk Manager. For details about creating this token, see the chapter “Integrating with CA Service Desk Manager.”
| Copyright © 2011 CA. All rights reserved. | Tell Technical Publications how we can improve this information |