在 Windows 上安装 CA Mediation Manager 过程中,常规执行器和 Web 组件将注册为 Windows 服务。 服务名称为 CAMM-GE-{user}-{port} 和 CAMM-tomcat7-8880。
默认情况下,这些服务需要手工启动。 与 Linux 类似,Windows 中,您可以通过执行 init.camm.install.bat 在系统启动或停止时自动启动或停止 CA Mediation Manager:
C:/CAMM/tools/init.camm.install.bat
执行 init.camm.uninstall 脚本以便删除自动启动或停止 CA Mediation Manager 的设置:
C:/CAMM/tools/init.camm.uninstall.bat
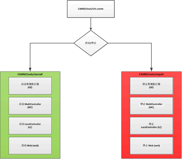
下图说明了启动和停止服务的流程:

|
版权所有 © 2013 CA。
保留所有权利。
|
|