Windows で CA Mediation Manager インストール中に、Generic Executor および Web コンポーネントは Windows サービスとして登録されます。 サービス名は、CAMM-GE-{user}-{port} および CAMM-tomcat7-8880 です。
デフォルトでは、これらのサービスは手動で開始されます。 Linux と同様、Windows で、CA Mediation Manager がシステムの起動時に自動的に起動し、システムのシャットダウン時に自動的に停止するように、init.camm.install.bat を実行できます。
C:/CAMM/tools/init.camm.install.bat
コマンド init.camm.uninstall.bat はこの設定を削除します。
C:/CAMM/tools/init.camm.uninstall.bat
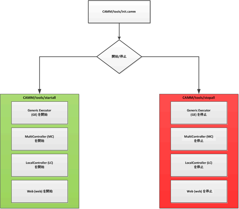
以下の図では、サービスを開始および停止するプロセス フローを示します。

|
Copyright © 2013 CA.
All rights reserved.
|
|