レポート
›
レポート プロセス
レポート プロセス
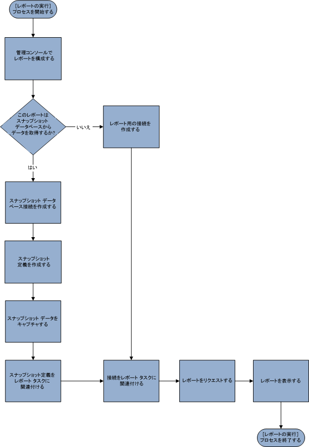
次の図は、レポートの実行と表示に必要なプロセスを詳しく説明しています。
Copyright © 2015 CA Technologies. All rights reserved.
このページを評価
このページの内容は役に立ちました。
強く反対する
1
2
3
4
5
強く同意する
このページに関する評価と任意のコメントを送信