Rubrique précédente: Présentation de la configurationRubrique suivante: Exécution d'un rapport sur les clichés


Processus lié aux rapports

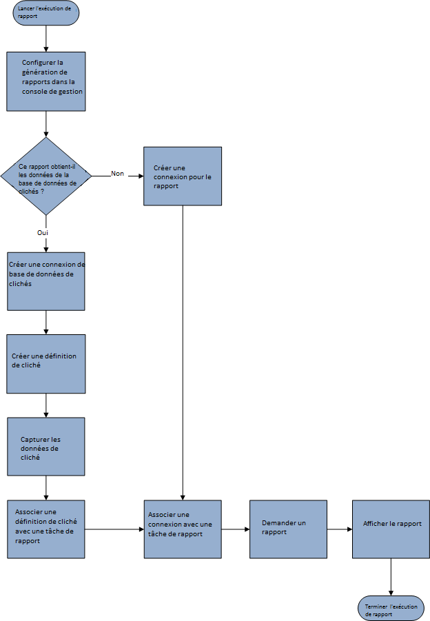
Le graphique suivant illustre le processus requis pour l'exécution et l'affichage de rapports :

Exécution du processus de rapport