Previous Topic: Configuration OverviewNext Topic: How to Run a Snapshot Report


The Report Process

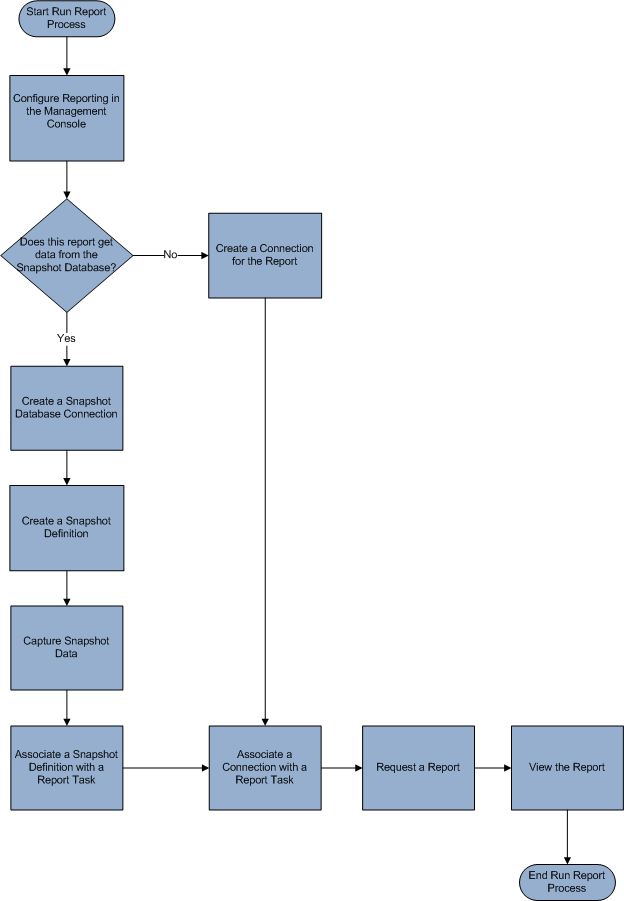
The following graphic details the process required to run and view reports:

The flowchart is showing the report process