
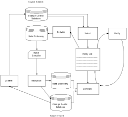
Figure 8.5 - NDVRDCF1 and NDVRDCF2 - Promotion Support Cycle Completion.
After a successful migration is committed and tested out on the target system, a confirmation file is extracted from the target system by program NDVRDCF1 and sent back to the source system via program NDVRDCF2. Migration Change Log Entries are created in the source system CCDB (CLE action code = C), reflecting the exact time the entries were received on the target system and the target system identification. At this point, a complete audit trail of the migration exists on the source and target systems.
Migration Change Log Entries are used by future Correlation and Verification executions as part of the on-going quality assurance/maintenance cycle. As an added feature, the Change Log Entries created by the Reception Processor are used for comprehensive migration activity reports. The Reception Processor is independent of the quality assurance processors and can be run stand-alone or in conjunction with any migration procedure or program.
|
Copyright © 2013 CA.
All rights reserved.
|
|