This chapter contains an overview of the replay functions of CA ADS Trace and complete descriptions of all options. The replay of a trace can be viewed at a terminal, printed, deleted, or moved to a special queue. It can also be deleted from the queue.
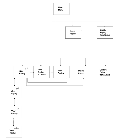
After a dialog containing trace code has been executed, when you reenter CA ADS Trace, the Main Menu offers two replay options: Select Replay and Create Replay from Queue. The following figure diagrams these options.

|
Copyright © 2013 CA.
All rights reserved.
|
|