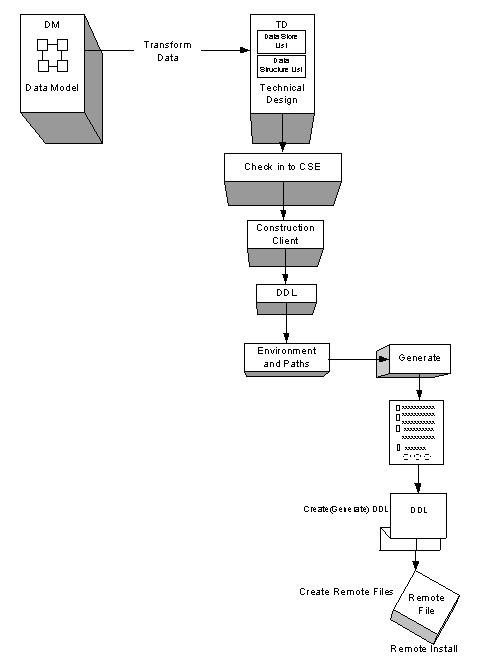
The Technical Design (TD) is used by Client Server Encyclopedia (CSE) Construction to create the Data Definition Language (DDL). The TD contains the Data Store List and the Data Structure List. The type of DDL generated by the CSE Construction Client is Structured Query Language (SQL).
A database must be present before you can install an application if:
The Construction Client supports DDL generation for remote installations. For a remote installation, the CSE Construction Client creates a remote file, which you transfer to the target system. On the target system, the Build Tool processes the remote file and creates the database. This process is described in the following illustration:

|
Copyright © 2013 CA.
All rights reserved.
|
|