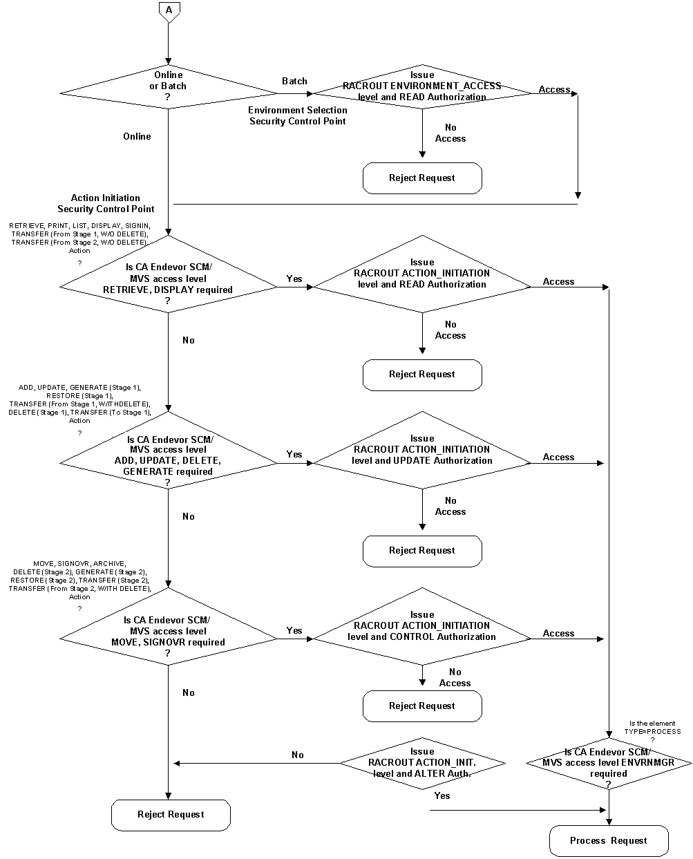
The following diagram shows the logic flow of CA Endevor SCM security decisions and FORMAT name generation. Please note that this flow chart illustrates default settings. You can alter these settings with MACRO definitions.



|
Copyright © 2014 CA Technologies.
All rights reserved.
|
|