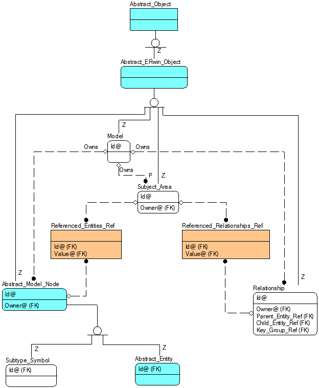
This diagram shows the storage of Subject Area membership information and makes the following assertions:
Note: This data is maintained by CA ERwin Data Modeler based on the data in Referenced_Entities_Ref. Do not attempt to directly change this data.
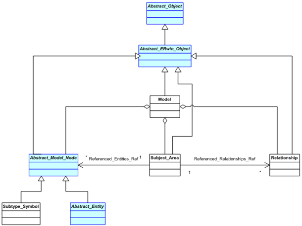
Model and Subject Area Diagram--UML Notation:

Model and Subject Area Diagram--IDEF1X Notation:

|
Copyright © 2013 CA.
All rights reserved.
|
|