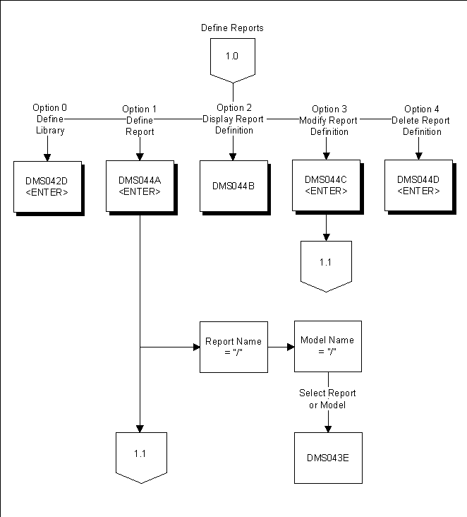
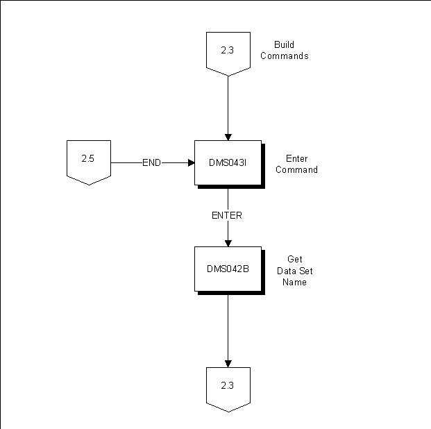
We will now take an in-depth look at the functions provided by the online reporting facility. First we present a hierarchical overview of the interaction of the various ISPF panels used in this facility. Then we will review most of the individual screens and give tips for usage. The screens will be presented in the order that a first-time user is most likely to see them:






|
Copyright © 2015 CA Technologies.
All rights reserved.
|
|