共有アカウント管理(SAM)は、組織が組織内の最も強力なアカウントに関連したアクティビティをすべて保護、管理、追跡するプロセスです。 共有アカウント パスワードの使用を開始する前に、CA ControlMinder エンタープライズ管理 を SAM 用にセットアップするいくつかの手順を完了する必要があります。 その後、定義した共有アカウントの使用を開始できます。
以下のプロセスでは、共有アカウントをセットアップするために企業のユーザが完了する必要があるタスクについて説明します。 各プロセス手順を完了するには、指定されたロールが必要です。 システム マネージャ管理ロールが割り当てられているユーザは、このプロセスのすべての CA ControlMinder エンタープライズ管理 タスクを実行できます。
注: このプロセスを開始する前に、電子メール通知が CA ControlMinder エンタープライズ管理 内で有効であることを確認します。 CA ControlMinder エンタープライズ管理 がユーザにパスワードを表示できない場合、代わりに電子メールでユーザにパスワードを送信します。
共有アカウントをセットアップするには、以下の手順に従います。
注: Active Directory をユーザ ストアとして使用する場合は、各メンバ ポリシーを変更して、それぞれが対応する Active Directory グループを指すようにすることをお勧めします。 このようにすると、対応する Active Directory グループでユーザを追加または削除することによって、ロール内でユーザを追加または削除できます。 この結果、管理上のオーバーヘッドが大幅に減少します。
注: ユーザによる共有アカウント リクエストは、マネージャのみが承認できます。 ユーザ ストアとして Active Directory を使用する場合は、Active Directory に各ユーザのマネージャが指定されていることを確認します。
CA Service Desk Manager との統合により、特権アカウント リクエストに対して複数の承認プロセスを作成できます。
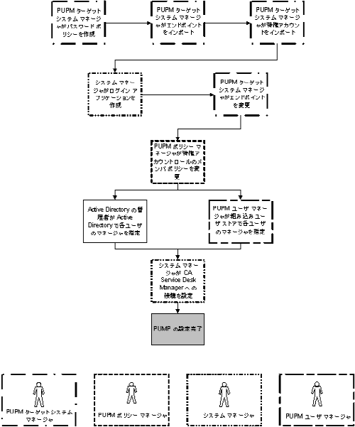
以下の図に、各プロセス手順を実行する特権アクセス ロールを示します。

|
Copyright © 2013 CA.
All rights reserved.
|
|