
This chapter explains the process and the reasoning behind the implementation phase of the project. As shown in the previous figure, the Implementation phase follows the Design phase, which is followed by the Installation and Deployment phase.
The objective of the implementation phase is for the Contract Manager to be able to complete the actual creation of all items and objects in the CA Business Service Insight system that were previously defined during the Design stage. During the implementation phase, the team is involved in preparing the system for full deployment and installation.
This phase should not be started before the full Design phase is complete and all necessary objectives have been taken care of and correctly defined. If the Design phase has not been completed correctly or not all Contracts, Metrics, Adapters, and so on have been clearly defined, there will be problems with the system or items missing that should have been implemented during the implementation phase. The implementation phase should only start after the Design review sign-off.
It is also important that the implementation phase is completed correctly before proceeding to the installation and deployment of the system. This should only be done after performing a quality review.
The configuration process involves the Contract Manager performing the following steps:
The Data Source Expert should perform the Adapter configuration and integration with the data sources. The Data Source Expert must also perform the resource translation step to link the data source structures to the entities defined within the CA system. This step is crucial to the whole process and may require some guidance from the Contract Manager also.
In addition to this, the Business Logic Expert is required to write the Business Logic for all of the Metrics, according to the plans from the Design phase. This may include creating all required modules and configuring associated parameters to provide the expected calculation functionalities.
All of the above points are explained in further depth in the sections within this chapter.
Note: It is important for the Contract Manager to be aware that poor choices made at this stage can adversely impact the operation of CA Business Service Insight and may be difficult or impossible to reverse at a later stage.
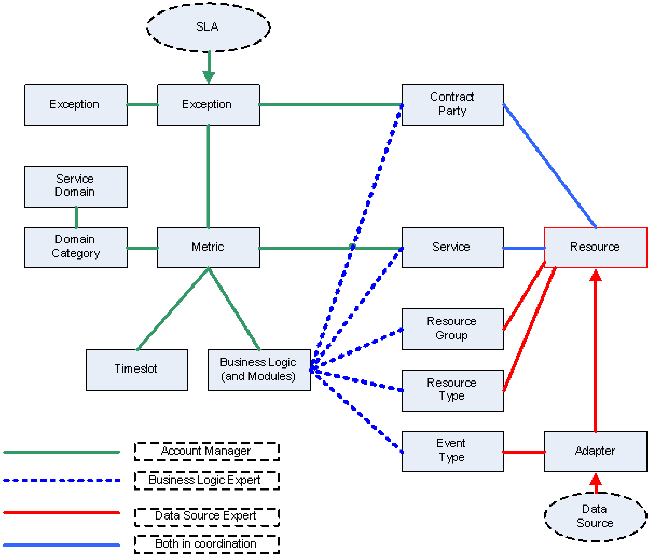
The following figure outlines the overall logical work-flow.

|
Copyright © 2012 CA.
All rights reserved.
|
|