
Este capítulo explica o processo e o raciocínio por trás da fase de implementação do projeto. Conforme mostrado na figura anterior, a fase de implementação segue a fase de design, que é seguida pela fase de instalação e implantação.
O objetivo da fase de implementação é permitir que o Gerente de contratos conclua a criação real de todos os itens e objetos no sistema do CA Business Service Insight que foram previamente definidos durante a etapa de design. Durante a fase de implementação, a equipe fica envolvida na preparação do sistema para a implantação e a instalação completas.
Essa fase não deve ser iniciada antes que a fase de design completa seja concluída e todos os objetivos necessários tenham sido organizados e definidos corretamente. Se a fase de design não tiver sido concluída corretamente ou nem todos os contratos, métricas, conectores, entre outros, tiverem sido claramente definidos, haverá problemas com o sistema ou os itens ausentes que deveriam ter sido implementados durante a fase de implementação. A fase de implementação só deve iniciar após a aprovação da verificação de design.
Também é importante que a fase de implementação seja concluída corretamente antes de continuar com a instalação e a implantação do sistema. Isso deve ser feito somente depois de executar uma verificação de qualidade.
O processo de configuração envolve o Gerente de contratos, que executa as seguintes etapas:
O Especialista em fonte de dados deve executar a configuração e a integração do conector com as fontes de dados. O Especialista em fonte de dados também deve executar a etapa de conversão do recurso para vincular as estruturas da fonte de dados com as entidades definidas no sistema da CA. Essa etapa é crucial para o processo inteiro e talvez exija algumas orientações do Gerente de contratos.
Além disso, o Especialista em lógica de negócios é necessário para escrever a lógica de negócios para todas as métricas, de acordo com os planos da fase de design. Isso pode incluir a criação de todos os módulos necessários e a configuração dos parâmetros associados para fornecer as funcionalidades de cálculo esperadas.
Todos os pontos acima são explicados com mais profundidade nas seções deste capítulo.
Observação: é importante que o Gerente de contratos esteja ciente de que escolhas erradas feitas nesta etapa podem causar um impacto negativo na operação do CA Business Service Insight, e pode ser difícil ou impossível revertê-lo em uma etapa posterior.
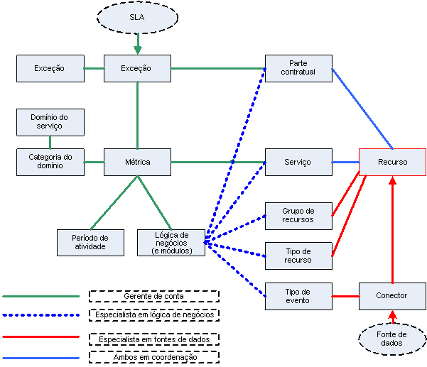
A figura a seguir descreve o fluxo de trabalho lógico geral.

|
Copyright © 2013 CA.
Todos os direitos reservados.
|
|