
|
概览 |
|
|
目录 |
系统 |
|
类别 |
Web 服务器 |
|
用户卷 |
yes |
|
最小 内存 |
160 MB |
|
操作系统 |
Linux |
|
约束 |
no |
|
问题/注释 |
|
重要信息! WEB4 在 CA 3Tera AppLogic 2.8+ 中不可用;请改用 WEB5 或 WEB64。
WEB 是基于 Apache 开源 Web 服务器软件的 Web 服务器组件(请访问 http://httpd.apache.org)。
WEB 提供静态 Web 内容,并执行用户可配置的只读内容卷中的脚本。文档和脚本的路径是可配置的,因此,可以在多个 Web 服务器和/或为不同内容提供服务的其他组件之间共享相同卷。
WEB 有三个通用输出终端,用于通过内容卷上的脚本访问外部服务。db 终端用于访问 MySQL 数据库;fs 终端用于访问共享文件存储(使用 NFS);aux 终端用于进行任何辅助访问(例如:将电子邮件发送到 SMTP 服务器)。
可以使用日志终端将 WEB 连接到 WEB 可在上面存储其日志的共享文件系统。
通过属性提供 Web 服务器的配置。这些属性旨在以易于配置的方式涵盖大多数用法,在大多数情况下,只需要将其中的少数属性设置为非默认值。可以通过内容卷中使用 Apache 配置格式的包含文件来实现高级配置。可以通过内容目录中的 .htaccess 文件进一步具体化内容和脚本文件的访问权限和选项。
如果 WEB 组件提供的功能未能符合您的需求,请联系我们的技术支持部门以探讨可行方案。我们也许能够通过提供满足您需要的组件来扩展目录。
|
名称 |
最新版本 |
操作系统 |
Apache |
PHP |
Python |
Perl |
MySQL 客户端库 |
说明 |
|
WEB5 |
2.0.2-1 |
CentOS 5.5 |
2.2.3 |
5.1.6 |
2.4.3 |
5.8.8 |
5.0.22 |
|
|
WEB64 |
2.0.2-1 |
CentOS 5.5 (64 bit) |
2.2.3 |
5.1.6 |
2.4.3 |
5.8.8 |
5.0.22 |
|
资源
|
资源 |
最小值 |
最大值 |
默认值 |
|
CPU |
0.1 |
16 |
0.3 |
|
内存 |
160 MB |
32 GB |
512 MB |
|
带宽 |
1 Mbps |
2 Gbps |
250 Mbps |
终端
|
名称 |
目录 |
协议 |
说明 |
|
in |
in |
HTTP |
为 Web 客户端发出的 HTTP 请求提供服务。为 HTTP/1.1 和 1.0 协议提供服务。 |
|
db |
out |
MYSQL |
访问 MySQL 服务器。用法由驻留在内容卷上的任何脚本(如果有)定义。如果不使用此终端,可以让它保持未连接状态。 |
|
fs |
out |
NFS |
访问用于共享文件存储的网络文件系统,在 NFS 上提供读/写文件访问权限。用法由驻留在内容卷上的任何脚本(如果有)定义。内容卷上的软件将已挂接的远程文件系统“视为”组件文件系统空间中的 /mnt/fs。如果不使用此终端,可以让它保持未连接状态。连接的服务器必须具有名为 /mnt/data 的读写共享。 |
|
log |
out |
CIFS |
访问用于存储访问和错误日志的基于 CIFS 的网络文件系统。如果不使用此终端,可以让它保持未连接状态。已连接的服务器必须允许匿名登录并拥有名称为 share 的读写共享。 |
|
aux |
out |
Any |
访问任何辅助服务(例如:用于发送传出电子邮件的 SMTP 服务器)。用法由驻留在内容卷上的任何脚本(如果有)定义。 |
|
net |
out |
Any |
用于子网访问的网关输出。 |
|
mon |
out |
CCE |
发送性能和资源使用统计信息。 |
默认接口已启用。组件使用默认接口向 CA 3Tera AppLogic 报告它已成功启动。还可以使用该接口以安全 shell 方式从 CA 3Tera AppLogic 控制器登录到组件(主要是为了诊断和故障排除)。
用户卷
|
卷 |
说明 |
|
目录 |
只读的可共享卷,提供要由 WEB 处理的 Web 内容(文档、媒体和脚本)。 |
该卷可能为静态和/或动态内容提供一个专用于脚本且可选的可配置目录。从任何目录的脚本执行也可以使用文件名模式进行配置。
除内容之外,内容卷上的文档目录(通过 docs_dir 属性配置)还可以包含以下可选的配置文件,全部采用标准的 Apache 配置格式(请参阅 http://httpd.apache.org/docs/2.2):
.rc.local-在启动时执行的脚本。如果脚本存在,组件将执行该脚本;但如果缺少该脚本,组件也不会失败。如果脚本失败并显示非零状态代码,组件将无法启动。
属性
|
属性名 |
类型 |
说明 |
|
host_name |
字符串 |
网站的主机名。WEBx4 使用此名称在自动生成的页面中显示,还将此名称用于构造绝对 URL,例如:在服务器生成的重定向中(例如:可能在内容卷上安装的自定义配置文件中设置)。尽管很少配置显式重定向,但没有尾随“/”的目录请求会导致将重定向发往附加了“/”的客户端;如果设置了 host_name 的值,此重定向将使用该值。 |
|
admin_email |
字符串 |
服务器管理员的电子邮件地址。WEB 使用此名称在自动生成的页面中显示它。 |
|
content_on_fs |
字符串 |
指定内容是相对于 fs 终端上的文件系统还是位于内容卷上。允许值为 on 和 off。如果设为 on,则所有内容均相对于 fs 终端上的文件系统。如果设为 off,则内容位于内容卷上。 |
|
docs_dir |
字符串 |
要处理的文档所在的内容卷的根目录。例如:它可能是 /mydocs。当多个 Web 服务器共享内容卷并且每个服务器需要自己的文档时,此属性很便于使用。如果 docs_dir 设置为空字符串,则使用内容卷的根目录。 |
|
docs_loc |
字符串 |
应在客户端可见的命名空间中显示内容的可选位置(“客户端可见的命名空间”是 URL 的路径部分,或在 URL 中显示在主机名右侧的内容,包括前导 /)。如果设置为非空值,此位置将成为客户端看到的命名空间根,其中会显示文档根目录。例如:如果 docs_loc 设置为 subspace/samples,对 /subspace/samples/file1.html 的 HTTP 请求将处理文档根目录中的 file1.html。请求 /subspace/samples 外部的位置将返回错误,除非请求脚本目录中的脚本(请参阅 scripts_loc)。 |
|
scripts_dir |
字符串 |
CGI 脚本所在的内容卷的根目录。例如:它可能是 /scripts。应将此属性设置为非空值,表示内容卷上仅包含可执行脚本的目录(不要将它设置为“/”)。 |
|
scripts_loc |
字符串 |
由 scripts_dir 指定的脚本目录应在其中可见的 Web 空间中的位置。必须将其设置为非空字符串,以允许使用专用的脚本目录。典型值可能为 /cgi-bin。不要向此值附加尾随斜杠。 |
|
logs_enabled |
字符串 |
控制 WEB 是否将通过 log 终端向外发送日志。允许值为 on 和 off。如果设置为 on,则必须连接 log 终端。如果设置为 off,则根本不使用访问日志,并将错误日志写入 WEB 实例的根文件系统上的文件中,每周轮转一次,保留过去 4 周的日志 (/var/log/httpd/error_log*)。默认值:off |
|
logs_base_dir |
字符串 |
存储 WEB 日志的目录。如果 logs_enabled 设置为“off”,则此属性不起作用。默认值:/ |
|
access_log_filename |
字符串 |
访问日志的文件名,相对于 log 终端上可以访问的文件系统。例如:access_log。该名称可能包括目录名称,例如:/srv1_logs/access_log 或 /logs/srv1_access_log。如果为空,则表明未创建访问日志。如果这些目录不存在,则会被创建。如果 logs_enabled 设置为 off,则此属性不起作用。默认值:(空) |
|
error_log_filename |
字符串 |
错误日志的文件名,相对于 log 终端上可以访问的文件系统。该名称可能包括目录名称。有关示例,请参阅 access_log_filename。如果此属性设置为空值,或 logs_enabled 设置为“off”,则将错误日志写入 WEB 实例本身的根文件系统上的文件中。如果 logs_enabled 设置为“off”,则此属性不起作用。默认值:(空) |
|
error_log_level |
字符串 |
要写入错误日志的消息的重要级别。允许的值为 debug、info、notice、warn、error、crit、alert 和 emerg。debug 写入的消息最多,emerg 只写入紧急消息。默认值:warn |
|
时区 |
字符串 |
指定组件所在的时区。如果此属性为空,则时区未经修改且保持原样。此处提供可支持时区的列表。默认值:空 |
重要信息! 所有枚举字符串属性都不区分大小写(一般使用小写)。所有其他字符串属性都区分大小写。
高级属性
这些是通常不需要配置的附加属性。可在非标准情况下使用这些属性来调整 WEB。
|
属性名 |
类型 |
说明 |
|
cgi_ext |
字符串 |
将 CGI 脚本的文件名后缀定义为空格分隔的列表。用于指定要将哪些文件视为可执行的 CGI 脚本(在任意目录中),并可用作替代方法来指定通用脚本目录-请参阅 scripts_dir 和 scripts_loc 属性。默认值:.cgi |
|
shared_perl_ext |
字符串 |
将进程内 Perl 脚本的文件名后缀定义为空格分隔的列表。用于指定要将哪些文件视为要用 mod_perl 运行的 Perl 脚本。与已经在 cgi_ext 中指定的扩展名匹配的任何扩展名将覆盖用于该扩展名的 CGI,并将其配置为改由 mod_perl 运行。进程内 Perl 模块配置为在 CGI 兼容模式下运行具有指定扩展名的脚本-大多数旨在作为 CGI 进程运行的 Perl 脚本在也设置为进程内脚本时应该可以正常运行。注意:由于 mod_perl 运行的所有脚本执行时都不重新启动 Perl 解释器,因此非常重要的一点是,检查脚本是否对所有文件范围的变量进行了正确的初始化,例如:通过 use strict; use warnings。如果您不确定脚本是否可与 mod_perl 结合使用,请查看 mod_perl 文档了解详细信息:http://perl.apache.org/docs/index.html。 |
|
index_files |
字符串 |
在客户端请求指向目录名称的 URL 时用作目录索引页的空格分隔的有序文件列表。 |
|
use_htaccess |
字符串 |
指定是否为整个文档树启用 .htaccess 文件。默认情况下禁用,仅应在以下两种情况下使用:您具有的内容目录结构需要精细控制服务器选项,但使用通用配置文件中的一组节来控制又过于复杂;或者您具有已使用 .htaccess 的预配置的内容卷,并且想避免因重新安排该卷引起的麻烦。如果只有文档根自身需要配置选项,则可改为将文档根目录中的设置放入 .htconf 文件-这些设置将按照与 .htacces 完全相同的方式来应用,唯一不同的是该文件在启动时会被读取一次。默认值:off |
|
max_connections |
整数 |
WEB 可以处理的最大并发活动连接数。如果达到此限制,则其他连接请求将排队(最大限制为 511)并在当前活动连接关闭后得到处理。仅当预计 WEB 要处理需要访问较慢的外部数据源的大量请求时(例如:冗长的数据库查询),才应增大此值。如果没有足够的系统内存,则可将并发连接的实际数目限制为低于为此属性设置的值。请参见内存使用情况部分。max_connections 值不能设置为大于 256。 |
|
persistent_connections |
字符串 |
控制 WEB 是否允许客户端在同一连接中请求多个文档。允许的值为 on 和 off。仅当不正确支持 HTTP/1.1 又不使用 HTTP/1.0 的客户端出现问题时,才可能需要禁用永久连接。默认值:on |
|
idle_timeout_sec |
整数 |
没有请求或响应通过时使客户端连接保持打开状态所用的超时(秒)。仅当 persistent_connections 为 on 时,才使用此属性。将此超时设置得较短可帮助快速丢弃长时间不活动的连接。默认值:15 |
|
data_timeout_sec |
整数 |
数据传输已开始但未完成时接收或发送更多数据所用的超时(秒)。具有此超时允许 WEB 丢弃被忘记的连接,同时在传输期间仍允许延迟。默认值:300 |
|
default_charset |
字符串 |
要为 text/html 或 text/plain 类型的已返回文档报告的默认字符集。应将该属性设置为字符集的名称或 off(在 HTTP 响应中禁止发送字符集头)。注意:对于某些浏览器,设置此属性可以覆盖所处理的 HTML 文档的作者提供的字符集值,并且仅在以下情况下建议使用:有些文档不包含有效的字符集规范,并且提前了解到此 WEB 实例处理的所有文档都在同一字符集中。典型的示例值可能为 iso-8859-1 或 utf-8。默认值:Off |
|
info_level |
字符串 |
控制 WEB 向 Web 客户端(在 HTTP 响应和自动生成的页面中)透露的有关自身的信息量。允许的值为 full(最多信息)、os、minor、major、prod(最少信息)。作为安全措施,建议您透露最少信息。默认值为 prod |
|
server_signature |
字符串 |
控制 WEB 是否在所有生成的页面(例如:错误页面)底部附加服务器签名行。允许的值为 on 和 off。WEB 在签名中包括的信息量由 info_level 控制。默认值为 off(无签名)。 |
|
env |
字符串 |
用于以“名称=值”对的形式向 WEB 传递设置。由用户负责解析和使用这些值,不会在环境中设置它们。默认值:(空) |
重要信息! 所有枚举字符串属性都不区分大小写(一般使用小写)。所有其他字符串属性都区分大小写。
自定义计数器
WEB 组件通过 mon 终端报告以下自定义计数器。
以下计数器属于 Apache 计数器组:
|
计数器名称 |
说明 |
|
Total hits |
总命中数 |
|
Total bytes |
总字节数 |
|
Active requests |
活动请求数 |
|
Idle servers |
空闲服务器数 |
错误消息
当组件无法启动时,网格控制器的组件日志文件或系统日志中可能会出现下列消息:
启用了日志但未连接 log 终端。
WEB 可自动将自身配置为利用广泛的可用内存运行,以适合大小和负载不同的应用。但是,尽管如此,请注意配置计算无法预测 WEB 内容卷上安装的动态内容脚本的内存使用情况,行为异常的脚本可能会由于过度调配内存而导致服务器发生故障,并导致操作系统终止进程。
默认情况下,WEB 会根据以下假设配置最大活动连接数:
例如:在 32M 的“沙盒”配置中,最大活动连接数将设置为 8。
可以使用 max_connections 属性将最大连接数限制在自动计算值以下。请记住,如果 max_connections 值高于可用系统内存实施的限制,系统将会调整该值且不发出警告。
此外,PHP 预处理器的分配限制设置为脚本可用内存的 1/2,也就是说,根据以上规则的计算结果,配置的 PHP 会将正在运行的脚本的内存限制为:
(system_memory - 16MB - max_connections * 1MB) / 2
其中,max_connections 值是 max_connections 属性值和可用内存实施的限制值中的较小值(计算时假设每个连接 2 MB,如上所述)。如果 max_connections 属性保留为默认值,则会产生以下 PHP 内存限制值:
(system_memory - 16MB) / 4
注意:所用的“每个脚本使用可用内存的 1/2”规则有点乐观,并且基于这种假设:并非所有活动连接都使用实际会达到该限制的运算密集型 PHP 脚本,或者脚本实际上并不使用分配的所有内存。
提示:如果内存消耗较高的应用在承受负载的情况下开始行为异常(如断开连接),并且无法增加可用内存,那么,请尝试将 max_connections 属性设置为更小的值。这将会减少同时运行的脚本实例的可能数目,并为每个实例分配更多的内存来运行。
本节提供了一些有用信息,以帮助您配置提供动态内容的脚本。
启动 HTTP 服务器时,WEB 实例的文件系统空间中会提供下列目录和文件。请注意,不建议在任何脚本或配置文件中使用这些位置以外的绝对目录名称。
/var/www/html-web 根目录,在客户端上显示为“/”。该目录引用内容卷上的某个位置,并且是只读的。注意:如果设置了 docs_loc 属性,则 /var/www/html 本身将不包含任何数据文件。追加 docs_loc 的值将会生成引用文档根目录的有效符号链接的名称。可以在 Apache 配置文件中使用该目录名称、/var/www/cgi-bin 名称及其任一子目录来设置其他基于目录的设置。这样,这种配置文件就不需要知道 docs_dir 和 scripts_dir 属性的特定设置。
/var/www/cgi-bin-脚本根目录的符号链接(如果使用 scripts_dir 属性进行设置)。
/mnt/fs-连接到 fs 终端的 NFS 服务器提供的共享读/写文件存储的根目录。如果未连接 NFS 服务器,/mnt/fs 为空。
/icons/ 路径是服务器生成的目录列表的库存图标所在目录的别名。因此,内容卷中命名为 icons 的目录将不可见。
以用户 48、组 48 身份运行的 HTTP 服务器。CGI 脚本在相同上下文中运行。
每个用户都应该对内容卷上的文件拥有读取权限,这样才能通过 HTTP 为这些文件提供服务。每个用户应该对可执行脚本拥有读取和执行权限。
虽然 Apache 服务器可以采用其他方式来控制文件访问权限,但是您也可以从不应通过 HTTP 访问的文件或目录中删除分配给每个用户的读取权限。对于其某个列表不应可访问的目录,请务必将其 x 位保持设置为打开,但是请包含可访问的文件或子目录。
WEB 上未配置 sendmail 系统。请不要使用该系统从此组件发送电子邮件。要提供对外部 SMTP 服务器的访问权限,请将 aux 终端连接到提供此功能的组件,或连接到定向至应用外部某台服务器的 OUT 网关。如果使用基于 Perl 的脚本,则可以使用 Mail::Mailer 模块来发送电子邮件(如果该模块已配置为使用 smtp 邮件发送程序)。在所有情况下,应该将您的 SMTP 邮件发送程序设置为使用 aux 作为 SMTP 服务器的主机名。例如:如果使用 Mail::Mailer:
$mailer = new Mail::Mailer 'smtp', (Server => 'aux');
$mailer->open(\%headers); #... 等等
安装 PHP 模块
WEB 随附了正式 CentOS 镜像中提供的所有 PHP 软件包。如果您使用 fs 共享而不是只读内容卷,则可安装其他 PHP 模块而不使组件产生分支。
安装 PHP 模块
rpm --test -Uv php-mhash-5.1.6-5.el5.i386.rpm
如果使用 RPM 软件包安装依赖项,请通过检查确认它们本身没有未满足的依赖项。例如:
rpm --test -Uv libmhash-0.9.1-1.2.el5.rf.i386.rpm
然后在 fs 共享上安装所有必需的 RPM。例如:
rpm --root=/mnt/fs/php -Uv --nodeps libmhash-0.9.1-1.2.el5.rf.i386.rpm
如果您不是从 RPM 安装 PHP 模块,请帮助确保它与 WEB 中使用的 PHP 的版本兼容,并且它不需要任何其他库 (ldd/path/to/php/module.so)。如果有未满足的依赖项,请在 fs 共享上安装所需的软件。
rpm --root=/mnt/fs/php -Uv php-mhash-5.1.6-5.el5.i386.rpm
将在 /mnt/fs/php 下安装 RPM。
#!/bin/bash # die on all errors set -e # Add configuration to the main php conf dir. Path to extensions must be changed to be relative to /usr/lib/php/modules/ sed 's/extension=\(.*\)$/extension=..\/..\/..\/..\/mnt\/fs\/php\/usr\/lib\/php\/modules\/\1/g' /mnt/fs/php/etc/php.d/*ini > /etc/php.d/custom-php.ini # If we installed any dependent libs on the =fs= share, we need to tell ldconfig to load them # You can skip this if you did not install any dependent libs on the =fs= share echo /mnt/fs/php/usr/lib > /etc/ld.so.conf.d/custom-libs.conf ldconfig # Restart apache and check status /etc/init.d/httpd restart sleep 1
/etc/init.d/httpd status
安装 Perl 模块
CA 3Tera AppLogic 允许您安装 Perl 模块。
安装 Perl 模块
注意:有关如何在 fs 共享上安装软件依赖项的详细信息,请参阅 PHP 部分。如果您安装任何库,请通知 ldconfig 加载它们。使用以下 .rc.local 文件:
#!/bin/bash # die on all errors set -e # If we installed any dependent libs on the =fs= share, we need to tell ldconfig to load them # You can skip this id you did not install any dependent libs on the =fs= share echo /mnt/fs/php/usr/lib > /etc/ld.so.conf.d/custom-libs.conf ldconfig
注意:WEB 组件不附带生成工具,因此无法在组件上生成 Perl 模块。使用预打包的模块 (RPM RPModules) 或在单独的生成环境中生成 Perl 模块(使用 LINUX5)并将其打包。可以使用 cpan2rpm (http://sourceforge.net/projects/cpan2rpm/) 从 CPAN 模块创建 RPM。
注意:要使 Perl 程序使用安装的模块,请提供安装位置。设置 @INC,以包括 fs 共享上的安装目录,或将此路径设置为添加到 @INC 的 PERL5LIB 环境变量。
对于作为 CGI 运行的 Perl,向 fs 共享上的 a.htconf 文件中添加以下内容,以向 @INC 中添加安装路径:
SetEnv PERL5LIB /mnt/fs/perl_mods/usr/lib/perl5/vendor_perl/5.8.8/
对于作为 mod_perl 运行的 Perl,向 .htconf 中添加以下内容:
PerlSwitches -I/mnt/fs/perl_mods/usr/lib/perl5/vendor_perl/5.8.8/
典型用法





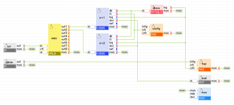
(另请参见“示例 SugarCRM 应用”)
已知限制
请注意下列各项:
如需进一步帮助和建议,请与 CA 技术支持联系。
组件内所用的开源和第三方软件
除了在组件基类(LUX5 是 WEB5 的基类,LUX64 是 WEB64 的基类)中发现的软件之外,还使用下列第三方开源软件。
|
软件 |
版本 |
已修改 |
许可 |
说明 |
|
alsa-lib |
1.0.17-1 |
否 |
LGPLv2.1 |
N/A |
|
apr |
1.2.7-11 |
否 |
Apache 许可证v2.0 |
N/A |
|
apr-util |
1.2.7-11 |
否 |
Apache 许可证v2.0 |
N/A |
|
aspell |
0.60.3-7.1 |
否 |
LGPLv2.1 |
N/A |
|
aspell-en |
6.0-2.1 |
否 |
ISC |
N/A |
|
atk |
1.12.2-1.fc6 |
否 |
LGPLv2.0 |
N/A |
|
audiofile |
0.2.6-5 |
否 |
LGPLv2.0 |
N/A |
|
audit-libs-python |
1.7.17-3 |
否 |
GPLv2 |
N/A |
|
avahi |
0.6.16-9.el5_5 |
否 |
LGPLv2.1 |
N/A |
|
avahi-glib |
0.6.16-9.el5_5 |
否 |
LGPLv2.1 |
N/A |
|
bind-libs |
9.3.6-4.P1.el5_4.2 |
否 |
ISC |
N/A |
|
bind-utils |
9.3.6-4.P1.el5_4.2 |
否 |
ISC |
N/A |
|
bitstream-vera-fonts |
1.10-7 |
否 |
GPLv2 |
N/A |
|
cairo |
1.2.4-5 |
否 |
LGPLv2.1/MPL |
N/A |
|
chkfontpath |
1.10.1-1.1 |
否 |
GPLv2 |
N/A |
|
cryptsetup-luks |
1.0.3-5 |
否 |
GPLv2 |
N/A |
|
cups-libs |
1.3.7-18.el5_5.7 |
否 |
GPLv2 |
N/A |
|
cURL |
7.15.5-9 |
否 |
MIT |
N/A |
|
cyrus-sasl |
2.1.22-5.el5_5.3 |
否 |
BSD |
N/A |
|
dbus |
1.1.2-14 |
否 |
AFLv2.1 |
N/A |
|
dbus-glib |
0.73-10.el5_5 |
否 |
AFLv2.1 |
N/A |
|
dbus-libs |
1.1.2-14 |
否 |
AFLv2.1 |
N/A |
|
dbus-python |
0.70-9.el5_4 |
否 |
AFLv2.1 |
N/A |
|
distcache |
1.4.5-14.1 |
否 |
LGPLv2.1 |
N/A |
|
dmidecode |
2.10-3 |
否 |
GPLv2 |
N/A |
|
esound |
0.2.36-3 |
否 |
GPLv2 |
N/A |
|
fontconfig |
2.4.1-7 |
否 |
ISC |
N/A |
|
freetype |
2.2.1-28.el5_5 |
否 |
FTL |
N/A |
|
gamin |
0.1.7-8 |
否 |
LGPLv2.1 |
N/A |
|
GConf2 |
2.14.0-9 |
否 |
LGPLv2.1 |
N/A |
|
gd |
2.0.33-9.4.el5_4.2 |
否 |
GD |
N/A |
|
ghostscript |
8.15.2-9.12.el5_5 |
否 |
GPLv2 |
N/A |
|
ghostscript-fonts |
5.50-13.1.1 |
否 |
GPLv2 |
N/A |
|
gmp |
4.1.4-10 |
否 |
LGPLv2.1 |
N/A |
|
gnome-keyring |
0.6.0-1.fc6 |
否 |
GPLv2 |
N/A |
|
gnome-mime-data |
2.4.2-3.1 |
否 |
GPLv2 |
N/A |
|
gnome-mount |
0.5-3 |
否 |
GPLv2 |
N/A |
|
gnome-vfs2 |
2.16.2-6.el5_5.1 |
否 |
LGPLv2.0 |
N/A |
|
gnutls |
1.4.1-3.el5_4.8 |
否 |
LGPLv2.1 |
N/A |
|
gtk2 |
2.10.4-20 |
否 |
LGPLv2.0 |
N/A |
|
hal |
0.5.8.1-59 |
否 |
AFLv2.1 |
N/A |
|
hesiod |
3.1.0-8 |
否 |
ISC |
N/A |
|
hicolor-icon-theme |
0.9-2.1 |
否 |
GPLv2 |
N/A |
|
httpd |
2.2.17-1 |
否 |
Apache 许可证v2.0 |
N/A |
|
hwdata |
0.213.18-1 |
否 |
GPLv2 |
N/A |
|
kbd |
1.12-21 |
否 |
GPLv2 |
N/A |
|
kernel-headers |
2.6.18-194.17.4 |
否 |
GPLv2 |
N/A |
|
lcms |
1.18-0.1.beta1.el5_3.2 |
否 |
MIT |
N/A |
|
libart_lgpl |
2.3.17-4 |
否 |
LGPLv2.0 |
N/A |
|
libbonobo |
2.16.0-1.1.el5_5.1 |
否 |
LGPLv2.1 |
N/A |
|
libbonoboui |
2.16.0-1.fc6 |
否 |
LGPLv2.1 |
N/A |
|
libc-client |
2004g-2.2.1 |
否 |
Apache 许可证v2.0 |
N/A |
|
libcroco |
0.6.1-2.1 |
否 |
LGPLv2.0 |
N/A |
|
libdaemon |
0.10-5 |
否 |
LGPLv2.1 |
N/A |
|
libfontenc |
1.0.2-2.2 |
否 |
MIT |
N/A |
|
libFS |
1.0.0-3.1 |
否 |
ISC |
N/A |
|
libgcrypt |
1.4.4-5 |
否 |
LGPLv2.1 |
N/A |
|
libglade2 |
2.6.0-2 |
否 |
LGPLv2.0 |
N/A |
|
libgnome |
2.16.0-6 |
否 |
LGPLv2.0 |
N/A |
|
libgnomecanvas |
2.14.0-4.1 |
否 |
LGPLv2.0 |
N/A |
|
libgnomeui |
2.16.0-5 |
否 |
LGPLv2.0 |
N/A |
|
libgpg-error |
1.4-2 |
否 |
LGPLv2.1 |
N/A |
|
libgsf |
1.14.1-6.1 |
否 |
LGPLv2.1 |
N/A |
|
libICE |
1.0.1-2.1 |
否 |
MIT |
N/A |
|
libIDL |
0.8.7-1.fc6 |
否 |
LGPLv2.0 |
N/A |
|
libidn |
0.6.5-1.1 |
否 |
LGPLv2.1 |
N/A |
|
libjpeg |
6b-37 |
否 |
可分发 |
N/A |
|
libnotify |
0.4.2-6 |
否 |
LGPLv2.1 |
N/A |
|
libpng |
1.2.10-7.1.el5_5.3 |
否 |
Zlib |
N/A |
|
librsvg2 |
2.16.1-1 |
否 |
LGPLv2.0 |
N/A |
|
libSM |
1.0.1-3.1 |
否 |
MIT |
N/A |
|
libtiff |
3.8.2-7.el5_5.5 |
否 |
ISC |
N/A |
|
libusb |
0.1.12-5.1 |
否 |
LGPLv2.0 |
N/A |
|
libutempter |
1.1.4-4 |
否 |
LGPLv2.1 |
N/A |
|
libwmf |
0.2.8.4-10.2 |
否 |
GPLv2 |
N/A |
|
libwnck |
2.16.0-4.fc6 |
否 |
LGPLv2.0 |
N/A |
|
libX11 |
1.0.3-11 |
否 |
MIT |
N/A |
|
libXau |
1.0.1-3.1 |
否 |
MIT |
N/A |
|
libXcursor |
1.1.7-1.1 |
否 |
ISC |
N/A |
|
libXdmcp |
1.0.1-2.1 |
否 |
MIT |
N/A |
|
libXext |
1.0.1-2.1 |
否 |
MIT |
N/A |
|
libXfixes |
4.0.1-2.1 |
否 |
ISC |
N/A |
|
libXfont |
1.2.2-1.0.3.el5_1 |
否 |
MIT-X11 |
N/A |
|
libXft |
2.1.10-1.1 |
否 |
ISC |
N/A4 |
|
libXi |
1.0.1-4.el5_4 |
否 |
MIT |
N/A |
|
libXinerama |
1.0.1-2.1 |
否 |
MIT |
N/A |
|
libxml2-python |
2.6.26-2.1.2.8.el5_5.1 |
否 |
MIT |
N/A |
|
libXpm |
3.5.5-3 |
否 |
MIT |
N/A |
|
libXrandr |
1.1.1-3.3 |
否 |
MIT |
N/A |
|
libXrender |
0.9.1-3.1 |
否 |
ISC |
N/A |
|
libXres |
1.0.1-3.1 |
否 |
MIT |
N/A |
|
libxslt |
1.1.17-2.el5_2.2 |
否 |
MIT |
N/A |
|
libXt |
1.0.2-3.2 |
否 |
ISC |
N/A |
|
lm_sensors |
2.10.7-9 |
否 |
GPLv2 |
仅限 WEB64 |
|
mailcap |
2.1.23-1.fc6 |
否 |
ISC |
N/A4 |
|
make |
3.81-3 |
否 |
GPLv2 |
N/A |
|
mod_auth_mysql |
3.0.0-3.2.el5_3 |
否 |
Apache Group |
N/A |
|
mod_perl |
2.0.4-12 |
否 |
Apache 许可证v2.0 |
N/A |
|
mod_rpaf |
0.5 |
是 |
Apache Group |
N/A |
|
mod_ssl |
2.2.17-1 |
否 |
Apache 许可证v2.0 |
N/A |
|
MySQL -client-community |
5.1.51 |
否 |
GPLv2 |
N/A |
|
MySQL -shared-compat |
5.1.51 |
否 |
GPLv2 |
N/A |
|
net-snmp |
5.3.2.2 |
否 |
BSD |
仅限 WEB64 |
|
net-snmp-libs |
5.3.2.2 |
否 |
BSD |
仅限 WEB64 |
|
notification-daemon |
0.3.5-9 |
否 |
GPLv2 |
N/A |
|
ntsysv |
1.3.30.2-2 |
否 |
GPLv2 |
N/A |
|
ORBit2 |
2.14.3-5 |
否 |
LGPLv2 |
N/A |
|
pango |
1.14.9-8 |
否 |
LGPLv2.0 |
N/A |
|
pciutils |
2.2.3-8.el5_4 |
否 |
GPLv2 |
N/A |
|
Perl |
5.12.2-1 |
否 |
Artistic |
仅限 WEB64 |
|
perl-AppConfig |
1.65-1 |
否 |
Artistic |
N/A |
|
perl-BSD-Resource |
1.28-1 |
否 |
Artistic |
N/A |
|
perl-DBD-MySQL |
3.0007-2 |
否 |
Artistic |
N/A |
|
perl-DBD-Pg |
1.49-2 |
否 |
Artistic |
N/A |
|
perl-DBD-SQLite |
1.29-1 |
否 |
Artistic |
N/A |
|
perl-DBI |
1.615-1 |
否 |
Artistic |
N/A |
|
perl-DBIx-Simple |
1.32-1 |
否 |
Artistic |
N/A |
|
perl-GD |
2.35-1 |
否 |
Artistic |
N/A |
|
perl-Mailtools |
1.77-1 |
否 |
Artistic |
仅限 WEB64 |
|
perl-Pod-POM |
0.17-1.2 |
否 |
Artistic |
N/A |
|
perl-String-CRC32 |
1.4-2 |
否 |
公共领域 |
N/A |
|
perl-Template-Toolkit |
2.15-1 |
否 |
Artistic |
N/A |
|
perl-Text-Autoformat |
1.13-1.2 |
否 |
Artistic |
N/A |
|
perl-Text-Reform |
1.11-1.2 |
否 |
Artistic |
N/A |
|
perl-TimeDate |
1.16-5 |
否 |
Artistic |
仅限 WEB64 |
|
perl-Unicode-String |
2.09-1 |
否 |
Artistic |
N/A |
|
perl-Digest-SHA1 |
2.11-1.2.1 |
否 |
Artistic |
仅限 WEB5 |
|
php53 |
5.3.3-4 |
否 |
PHP v3.01 |
N/A |
|
php53-cli |
5.3.3-4 |
否 |
PHP v3.01 |
N/A |
|
php53-bcmath |
5.3.3-4 |
否 |
PHP v3.01 |
仅限 WEB64 |
|
php53-common |
5.3.3-4 |
否 |
PHP v3.01 |
N/A |
|
php53-dba |
5.3.3-4 |
否 |
PHP v3.01 |
仅限 WEB64 |
|
php53-gd |
5.3.3-4 |
否 |
PHP v3.01 |
N/A |
|
php53-imap |
5.3.3-4 |
否 |
PHP v3.01 |
N/A |
|
php53-ldap |
5.3.3-4 |
否 |
PHP v3.01 |
仅限 WEB64 |
|
php53-mysql |
5.3.3-4 |
否 |
PHP v3.01 |
N/A |
|
php53-mssql |
5.3.3-4 |
否 |
PHP v3.01 |
仅限 WEB5 |
|
php53-odbc |
5.3.3-4 |
否 |
PHP v3.01 |
仅限 WEB64 |
|
php53-pdo |
5.3.3-4 |
否 |
PHP v3.01 |
N/A |
|
php53-pear |
5.3.3-4 |
否 |
PHP v3.0 |
N/A |
|
php53-pgsql |
5.3.3-4 |
否 |
PHP v3.01 |
N/A |
|
php53-snmp |
5.3.3-4 |
否 |
PHP v3.01 |
仅限 WEB64 |
|
php53-soap |
5.3.3-4 |
否 |
PHP v3.01 |
仅限 WEB64 |
|
php53-xml |
5.3.3-4 |
否 |
PHP v3.01 |
仅限 WEB64 |
|
php53-xmlrpc |
5.3.3-4 |
否 |
PHP v3.01 |
仅限 WEB64 |
|
php53-mbstring |
5.3.3-4 |
否 |
PHP v3.01 |
WEB5、WEB64 |
|
pkgconfig |
0.21-2 |
否 |
GPLv2 |
WEB5、WEB64 |
|
pm-utils |
0.19 |
否 |
GPLv2 |
WEB5、WEB64 |
|
policycoreutils |
1.33.12-14.8 |
否 |
GPLv2 |
WEB5、WEB64 |
|
postgresql90-libs |
9.0.1-1PGDG |
否 |
BSD |
WEB5、WEB64 |
|
compat-postgresql-libs |
4-1PGDG |
否 |
BSD |
WEB5、WEB64 |
|
procmail |
3.22-17.1 |
否 |
GPLv2 |
WEB5、WEB64 |
|
rsync |
2.6.8-3.1 |
否 |
GPLv2 |
N/A |
|
samba-client |
3.0.33-3.29.el5_5.1 |
否 |
GPLv2 |
N/A |
|
samba-common |
3.0.33-3.29.el5_5.1 |
否 |
GPLv2 |
N/A |
|
libsmbclient |
3.0.33-3.29.el5_5.1 |
否 |
GPLv2 |
N/A |
|
sendmail |
8.13.8-8 |
否 |
Sendmail |
N/A |
|
shared-mime-info |
0.19-5 |
否 |
GPLv2 |
N/A4 |
|
startup-notification |
0.8-4.1 |
否 |
LGPLv2.0 |
N/A |
|
sudo |
1.7.2p1-9.el5_5 |
否 |
BSD |
N/A |
|
telnet |
0.17-39 |
否 |
BSD |
N/A |
|
ttmkfdir |
3.0.9-23 |
否 |
LGPLv2.0 |
N/A |
|
unixODBC |
2.2.11-7.1 |
否 |
LGPLv2.1 |
N/A |
|
unzip |
5.52-3 |
否 |
BSD |
N/A |
|
urw-fonts |
2.3-6.1.1 |
否 |
GPLv2 |
N/A |
|
words |
3.0-9.1 |
否 |
公共领域 |
N/A |
|
xorg-x11-filesystem |
7.1-2.fc6 |
否 |
MIT-X11 |
N/A |
|
xorg-x11-font-utils |
7.1-2 |
否 |
BSD |
N/A |
|
xorg-x11-xfs |
1.0.2-4 |
否 |
MIT |
N/A |
|
zip |
2.31-2 |
否 |
BSD-InfoZip |
N/A |
|
t1lib |
5.1.0-1 |
否 |
LGPLv2.1 |
N/A |
|
libXaw |
1.0.2-8.1 |
否 |
MIT |
N/A |
|
libXmu |
1.0.2-5 |
否 |
MIT |
N/A |
|
libedit |
20090923-3.0_1 |
否 |
BSD |
N/A |
|
libtool-ltdl |
1.5.22-7.el5_4 |
否 |
LGPLv2.1 |
N/A |
|
freetds |
0.64-11 |
否 |
LGPLv2.1 |
N/A |
| 版权所有 © 2011 CA。 保留所有权利。 | 就该主题发送电子邮件至 CA Technologies |