您签出特权帐户在端点上执行管理任务,并在您完成端点上的操作时签入特权帐户。
重要说明! 用户必须有端点特权访问角色才能在端点类型上执行任务。 端点特权访问角色使用授权访问帐户指定用户可以执行任务的端点类型。 例如,如果您将 Windows Agentless 端点特权访问角色分配给用户,用户可以在使用授权帐户的 Windows 端点上执行端点任务。 如果您将“紧急情况”、“授权帐户请求”或“PUPM 用户”角色分配给用户,您还必须为其分配端点特权访问角色,否则用户将不能完成任何任务。
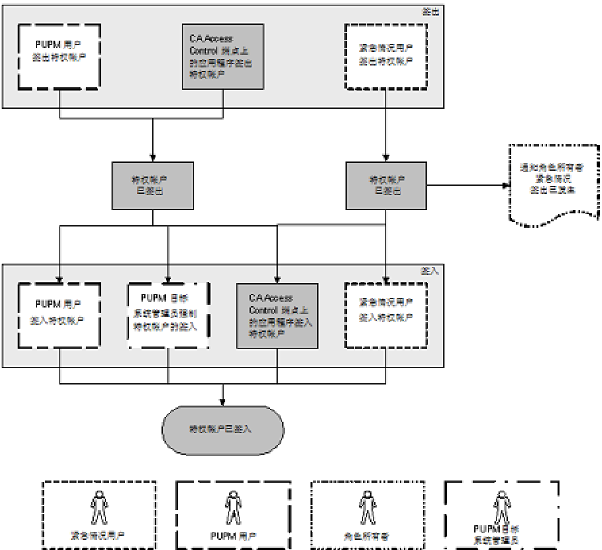
以下过程说明了特权访问角色如何影响用户执行的签出和签入任务:
特权帐户被签出。
注意:如果用户执行紧急情况签出,CA Access Control 会向角色所有者发送通知消息。 角色所有者可以选择将信息添加到该消息中用于审核。
特权帐户被签入。
下图说明特权访问角色如何影响用户执行的签入和签出任务:

示例:签出特权帐户
您具有“系统管理员”角色。 您为 Joe 分配“PUPM 用户”角色和 Windows Agentless Connection 端点特权访问角色。 Joe 登录到 CA Access Control 企业管理,仅会看到让其签出和签入 Windows 端点上的特权帐户的任务。
示例:特权帐户的紧急情况
您具有“系统管理员”角色。 您为 Fiona 分配“紧急情况”角色和 Oracle Server 连接端点特权访问角色。 Fiona 需要对 Oracle 端点进行即时访问。 她登录到 CA Access Control 企业管理,仅会看到让她在 Oracle 端点上执行紧急情况签出的任务。 Fiona 执行 Oracle 特权帐户的紧急情况签出,CA Access Control 将通知消息发送到“紧急情况”角色所有者。
注意:默认情况下,“紧急情况”角色所有者是“系统管理员”管理角色。
| 版权所有 © 2011 CA。 保留所有权利。 | 就该主题发送电子邮件至 CA Technologies |