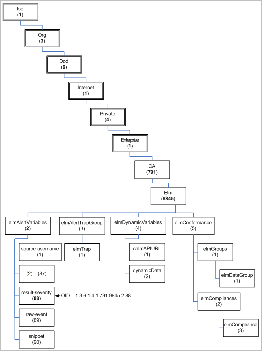
You can view the structure of the CA-ELM.MIB file in the MIB tree form. CEG fields are defined under elmAlertVariables with unique SNMP object identifiers. For example, result_severity has an OID of 1.3.6.1.4.1.791.9845.2.88.

| Copyright © 2012 CA. All rights reserved. | Tell Technical Publications how we can improve this information |