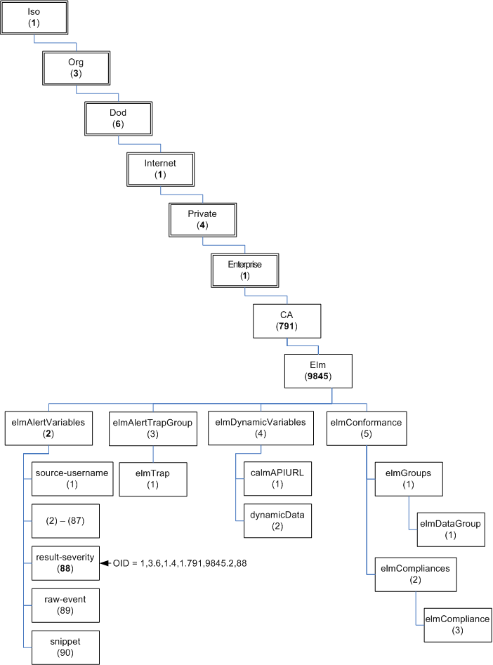
È possibile visualizzare la struttura del file CA-ELM.MIB nel formato di struttura MIB. I campi CEG vengono definiti in elmAlertVariables con identificatori di oggetto SNMP univoci. Ad esempio, l'OID di result_severity è 1.3.6.1.4.1.791.9845.2.88.

| Copyright © 2011 CA. Tutti i diritti riservati. | Contatta CA Technologies |