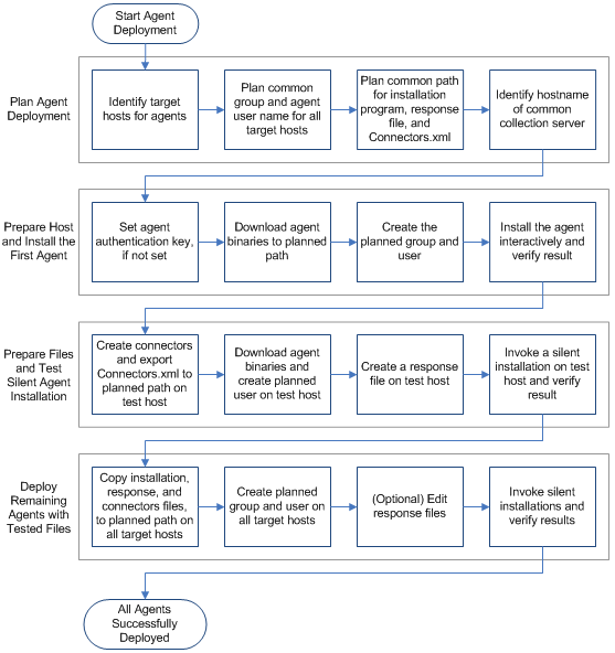
Agent Installation › Installing an Agent on AIX Systems › Agent Deployment Flowchart for UNIX Platforms
This section is based on the following agent deployment workflow. See online help for tasks related to monitoring and maintaining agents.