Previous Topic: About MIB Files

Next Topic: The CA-ELM.MIB File

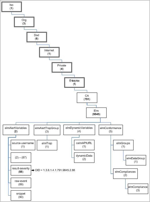
The CA-ELM MIB Tree

You can view the structure of the CA-ELM.MIB file in the MIB tree form. CEG fields are defined under elmAlertVariables with unique SNMP object identifiers. For example, result_severity has an OID of 1.3.6.1.4.1.791.9845.2.88.

The MIB tree where CA is under Enterprise and ELM (9845) is under CA (791).