Configuración de la asignación automática › Cómo asigna tickets la función Asignación automática
Cómo asigna tickets la función Asignación automática
La asignación automática asigna tickets del siguiente modo:
- La operación de guardado inicial de un ticket nuevo invoca la asignación automática.
Si no se configura un área o categoría para la asignación automática, el procesamiento se detiene.
- La asignación automática determina si se instala Autoasg_override.
Si no lo está y el ticket en cuestión dispone de un asignatario o grupo, se detiene el procesamiento.
- Si se relacionan turnos con el ticket, la fecha abierta se evalúa para determinar si un turno incluye el ticket.
Si un turno no incluye el ticket, el procesamiento se detiene y la asignación automática intenta asignar el grupo y asignatario predeterminados.
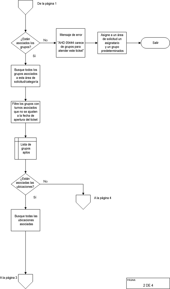
- La asignación automática determina si algún grupo se relaciona con el ticket.
En caso de que no haya coincidencia, se detiene el procesamiento y la asignación automática intenta asignar el grupo y el asignatario predeterminados.
- La asignación automática filtra algunos grupos con un turno asociado, donde la fecha abierta está fuera del marco de tiempo del turno. El filtro deja pasar los grupos que carezcan de turno.
- Lo siguiente ocurre en ubicaciones que se relacionan con el ticket:
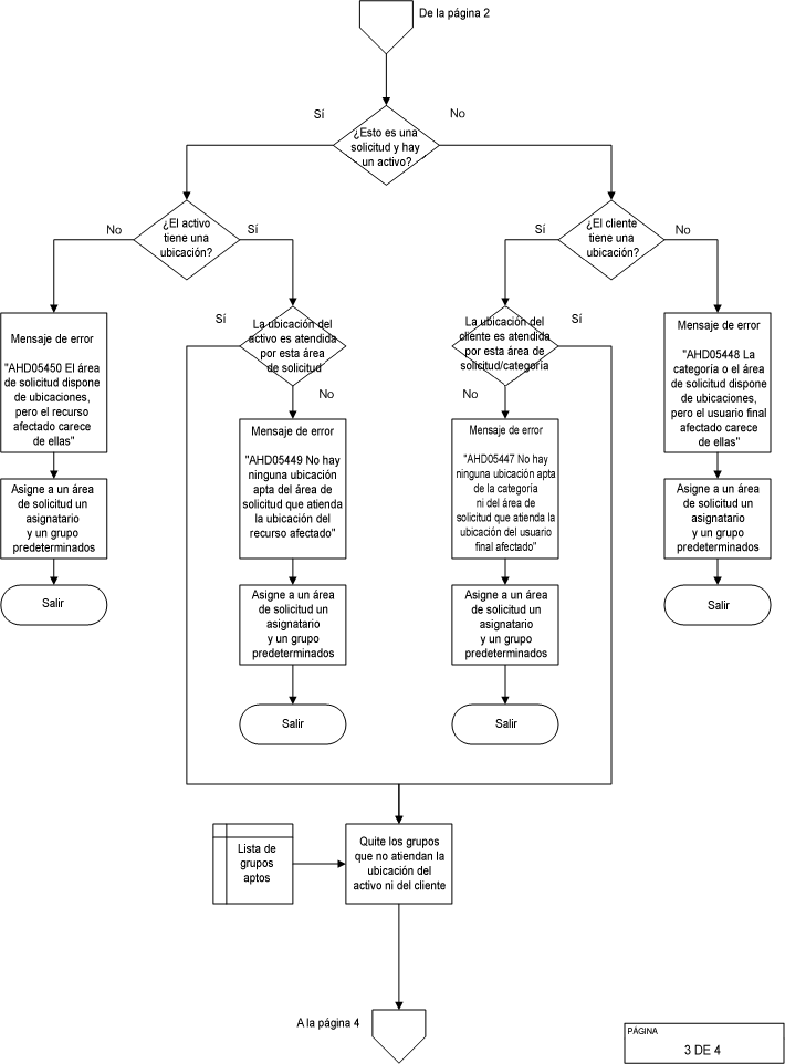
- Si este ticket es una solicitud y tiene un elemento de configuración
La ubicación del elemento de configuración se compara con las ubicaciones relacionadas con el área de solicitud. En caso de que no haya coincidencia, se detiene el procesamiento y la asignación automática intenta asignar el grupo y el asignatario predeterminados. De lo contrario, se compara la ubicación del cliente con las ubicaciones relacionadas con el área o la categoría. En caso de que no haya coincidencia, se detiene el procesamiento y la asignación automática intenta asignar el grupo y el asignatario predeterminados.
- Si se han asociado ubicaciones con el área de solicitud o la categoría
Si se han asociado ubicaciones al área de solicitud y al elemento de configuración (durante el procesamiento de asignación automática de solicitudes) o el cliente carece de ubicación, la asignación automática detiene el procesamiento.
- La asignación automática descarta los grupos aptos con ubicaciones relacionadas que no coincidan con la ubicación del elemento de configuración (sólo en el caso de las solicitudes) o del cliente. Si no quedan grupos, se detiene el procesamiento y la asignación automática intenta asignar el grupo y el asignatario predeterminados.
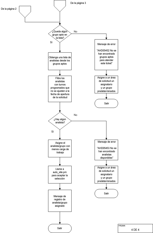
- La asignación automática crea una lista de analistas de cada uno de los grupos aptos restantes.
- Se descartan los analistas que no estén disponibles.
- Entonces se comprueban las programaciones de trabajo de los demás analistas. Si la fecha de apertura no se encuentra dentro de la programación de trabajo del analista, éste se descarta.
- Si no quedan analistas, se detiene el procesamiento y la asignación automática intenta asignar el grupo y el asignatario predeterminados.
- Los analistas restantes se clasifican según el número de tickets activos que tengan asignados.
- Se asigna el ticket al analista (y grupo asociado) que cuente con el menor número de tickets activos. En caso de empate, se elige el primer analista del grupo.




Copyright © 2011 CA.
Todos los derechos reservados.