Previous Topic: How User Groups Are Checked

Next Topic: Command Groups (Optional)

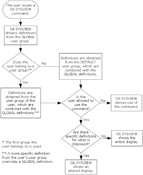
How Security Checks Work

The following diagram shows the order in which CA SYSVIEW verifies security groups:

How security checks work