Administration of the Central Component › Batch Jobs › Job APCXJLIB
Job APCXJLIB
Job APCXJLIB has the following functions:
- Detect modified programs included within the scope of work defined for Performance Management Assistant and CA Mainframe Application Tuner
- Interpret JCL for job name, step name, procedure step name, and JCL/application program name within the Scope of work
- Maintain the Scope, CA MAT Scope, and TOP Scope of work on the product database
- Prepare CA MAT measurements for all scheduled jobs that have a pending measurement request (alert) in PMA
Job APCXJLIB has the following scheduling considerations:
- Execution should be late in the afternoon, allowing enough time so the job ends before your batch window starts. It is important that this job does not start too early, otherwise Performance Management Assistant does not pick up your last minute program modifications.
- One execution is performed for all MVS images sharing the same LOADLIBs and JOBLIBs.
- One execution of this job per each Performance Management Assistant installation is performed.
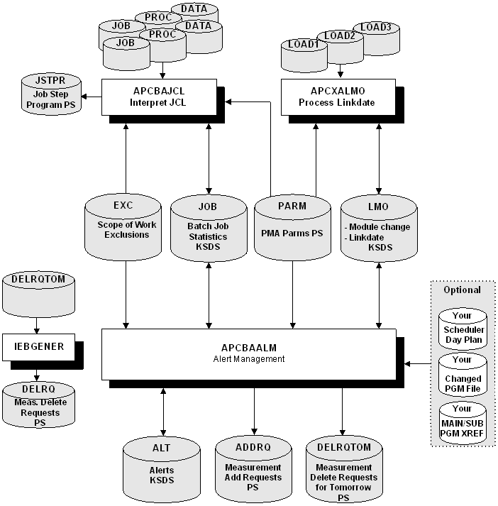
This section provides a step by step overview of each APCXJLIB job step. This is the required sequence of steps and corresponds to the sequence in which the job steps are discussed in this manual.
The data flow of APCXJLIB is illustrated in the following flowchart followed by an illustration of the job step sequence.

The following example is an illustration of the job step sequence for job APCXJLIB. Each of these job steps is detailed in subsequent sections.
