Previous Topic: Workflow Example: Create User

Next Topic: Workflow Example Implementation

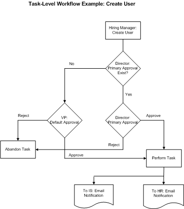
Create User Control Diagram

The following diagram illustrates the logic flow for the create user scenario:

templateworkflow


Copyright © 2010 CA. All rights reserved. Email CA about this topic