Administration Guide › Reporting › The Report Process
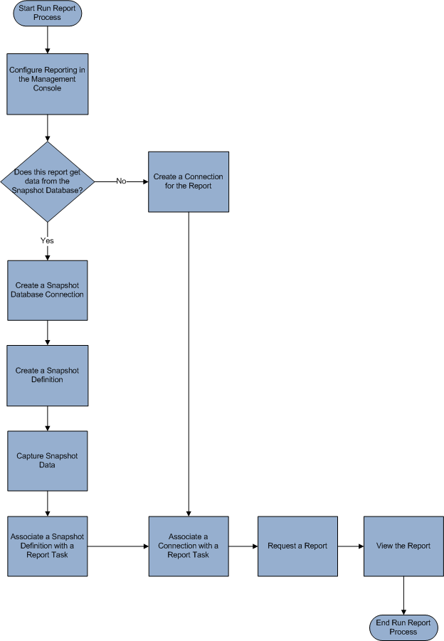
The following graphic details the process required to run and view reports: