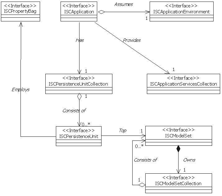
The Application Tier represents CA ERwin DM functionality, establishes access to models in persistent storage, and controls the exchange between models in memory and models in persistent storage. The following table describes the interfaces of the Application Tier:
|
Interface |
Role |
|---|---|
|
ISCApplication |
Represents application-wide functionality, and serves as the entry point for the interface hierarchy of the API. Holds a list of available persistence units and connections between the client and persistence units. |
|
ISCApplicationEnvironment |
Provides information about the runtime environment. |
|
ISCPersistenceUnitCollection |
Collects all active persistence units known to the application. |
|
ISCPersistenceUnit |
Represents an active persistence unit (such as a CA ERwin DM model) within the application. A persistence unit groups data in the form of model sets. Clients can connect to persistence units to manipulate them and the data they contain. |
|
ISCModelSetCollection |
Represents model sets associated with a persistence unit. |
|
ISCModelSet |
Represents a model set (such as EMX or EM2 classes of model data) within a single persistence unit. |
|
ISCPropertyBag |
Represents an array of properties for application tier interface calls. |
This is a graphical representation of the relationships of the Application Tier:

| Copyright © 2011 CA. All rights reserved. | Tell Technical Publications how we can improve this information |