
In questo capitolo vengono descritti il processo e la logica di base della fase di implementazione del progetto. Come mostrato nella figura precedente, la fase di implementazione segue la fase di progettazione, che è a sua volta seguita dalla fase di installazione e distribuzione.
L'obiettivo della fase di implementazione è rendere il responsabile contratti in grado di completare l'effettiva creazione di tutti gli elementi e gli oggetti nel sistema CA Business Service Insight definiti in precedenza durante la fase di progettazione. Durante la fase di implementazione, il team è impegnato a preparare il sistema per il deployment completo e l'installazione.
Questa fase non deve essere avviata prima di aver completato l'intera fase di progettazione e aver preso in considerazione e definito correttamente tutti i relativi obiettivi. Se la fase di progettazione non è stata completata correttamente oppure non è stato chiaramente definito ogni contratto, metrica, adapter e così via, ci saranno problemi con il sistema o gli elementi mancanti che dovrebbero essere implementati durante la fase di implementazione. La fase di implementazione deve avviarsi solo dopo aver confermato la revisione della progettazione.
Inoltre, è importante che la fase di implementazione sia completata correttamente prima di procedere con l'installazione e il deployment del sistema. Questa operazione deve essere eseguita solo dopo l'esecuzione di un controllo di qualità.
Il processo di configurazione richiede l'esecuzione dei seguenti passaggi da parte del responsabile contratti:
L'esperto delle sorgenti dati deve eseguire la configurazione dell'adapter e l'integrazione con le origini dati. L'esperto delle sorgenti dati deve inoltre eseguire il passaggio di conversione della risorsa per collegare le strutture dell'origine dati alle entità definite nel sistema di CA. Questo passaggio è fondamentale per l'intero processo e può richiedere l'assistenza da parte del responsabile contratti.
Inoltre, è necessario che l'esperto di business logic scriva la business logic per tutte le metriche, secondo i piani della fase di progettazione. Il passaggio potrebbe includere la creazione di tutti i moduli necessari e la configurazione dei parametri associati per fornire le funzionalità di calcolo previste.
Tutti i punti precedenti vengono illustrati in modo approfondito all'interno di questo capitolo.
Nota: per il responsabile contratti è importante tenere presente che le scelte inadeguate effettuate in questa fase possono influire negativamente sul funzionamento di CA Business Service Insight e possono essere difficili o impossibili da invertire in un secondo momento.
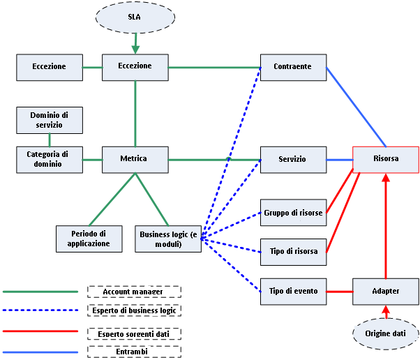
Nella figura seguente viene schematizzato il flusso di lavoro logico complessivo.

| Copyright © 2012 CA. Tutti i diritti riservati. | Contatta CA Technologies |