Última versión: 2.0.2-1

|
Vista rápida |
|
|
Catálogo |
Sistema |
|
Categoría |
Varios Dispositivos |
|
Volúmenes de usuario |
yes |
|
Memoria mín. |
160 MB |
|
SO |
Linux |
|
Restricciones |
no |
|
Preguntas o comentarios |
|
El dispositivo NASR es un dispositivo de almacenamiento de archivos compartidos. Proporciona almacenamiento de archivos accesibles mediante los protocolos de archivos HTTP, NFS y CIFS y una interfaz Web para la gestión de archivos. Además, se pueden configurar dos dispositivos NASR en un modo de sincronización principal-secundario para que el contenido del principal se replique al secundario.
El dispositivo NASR sirve archivos dentro de un volumen de datos configurado (conectable), de esta forma hace que el contenido que el dispositivo sirve se pueda modificar fácilmente y que el volumen pueda tener distintos tamaños. Por ejemplo, si NASR se está utilizando para almacenar archivos de registro, el volumen de datos no tiene que ser tan grande como lo debería ser para almacenar contenido de un servidor Apache.
El directorio raíz del volumen se comparte y los servidores HTTP, NFS y CIFS (samba) ven el mismo volumen, en la misma raíz. El servidor NFS muestra el volumen como un recurso compartido denominado /mnt/data. El servidor CIFS muestra el volumen como un recurso compartido denominado share. El servidor HTTP tiene acceso de sólo lectura al directorio raíz del volumen, mientras que los servidores NFS y CIFS (samba) tienen acceso de lectura y escritura a dicho volumen.
El acceso CIFS es anónimo. Se supone que sólo los dispositivos que tienen permiso para acceder al volumen son los que se conectan al terminal cifs. Esto elimina la necesidad de definir configuraciones de seguridad complejas en el cliente y el servidor, y permite conectar con facilidad dispositivos que necesitan acceso de archivo a la entrada de cifs.
En su configuración predeterminada, NASR sirve como un dispositivo NAS normal. Si se configuran, dos dispositivos NASR pueden ejecutarse en una replicación principal-secundario para que los datos del principal se repliquen al secundario. La replicación funciona en una dirección solamente; es decir, los cambios que se produzcan en el servidor secundario no se replican en el principal. La replicación es asincrónica y se activa cuando se producen cambios en los archivos del volumen de datos del servidor principal. Los datos se replican utilizando rsync mediante su protocolo nativo.
Hay tres casos de uso principales para el dispositivo NASR:
NASR proporciona acceso de la GUI a su volumen de datos, lo que permite gestionar de forma fácil el contenido mientras el dispositivo se está ejecutando.
Importante: Se ha comprobado que la versión actual de NASR puede trabajar con hasta 20.000 archivos en el volumen de datos. Esto es una limitación del kernel del sistema de notificación de archivos. Para obtener más información, consulte la sección Notas.
Recursos
|
Recurso |
Mínimo |
Máximo |
Predeterminado |
|
CPU |
0,1 |
16 |
0,2 |
|
Memoria |
160 MB |
32 GB |
256 MB |
|
Ancho de banda |
1 Mbps |
2 Gbps |
250 Mbps |
Terminales
|
Nombre |
Dir. |
Protocolo |
Descripción |
|
http |
Entrante |
HTTP |
Terminal en el que se reciben las solicitudes HTTP. Este terminal se usa para acceder al volumen de datos de NASR mediante el protocolo HTTP/1.1. La versión del servidor HTTPD 2.2.3 sirve las solicitudes HTTP. |
|
nfs |
Entrante |
NFS |
Terminal en el que se reciben las solicitudes NFS. Este terminal se usa para acceder al volumen de datos de NASR mediante el protocolo NFS/3.0. |
|
cifs |
Entrante |
CIFS |
Terminal en el que se reciben las solicitudes CIFS. Este terminal se usa para acceder al volumen de datos de NASR mediante el protocolo CIFS/1.0. La versión del servidor Samba 3.0.33 sirve las solicitudes CIFS. |
|
rin |
Entrante |
Cualquiera |
Terminal en el cual se reciben los datos del dispositivo NASR remoto. Los datos se transmiten a través del protocolo nativo rsync (tcp/873). Este terminal deberá estar conectado si el dispositivo se ha configurado para ejecutarse en el modo secundario (repl_mode es secundario) o se producirá un error al iniciarse. El dispositivo dará también error al iniciarse si este terminal está conectado pero el dispositivo no se ha configurado para ejecutarse en el modo secundario. |
|
rout |
Saliente |
Cualquiera |
Terminal desde donde se envían los datos al dispositivo NASR remoto. Los datos se transmiten a través del protocolo nativo rsync (tcp/873). Este terminal deberá estar conectado si el dispositivo se ha configurado para ejecutarse en el modo principal (repl_mode es principal) o se producirá un error al iniciarse. El dispositivo dará también error al iniciarse si este terminal está conectado pero el dispositivo no se ha configurado para ejecutarse en el modo principal. |
|
mon |
Saliente |
CCE |
Envía estadísticas sobre uso de recursos y rendimiento. |
La interfaz predeterminada está activada. Esto proporciona acceso SSH al dispositivo mediante el comando "3t ssh comp" para realizar tareas de mantenimiento o solucionar problemas. La interfaz predeterminada se puede utilizar también para acceder al explorador de archivos basado en Web, el cual permite gestionar el contenido en el volumen de datos mientras el dispositivo se está ejecutando.
Volúmenes de usuario
|
Volumen |
Descripción |
|
data |
Volumen de lectura/escritura que ofrece almacenamiento para los archivos que proporcionará el dispositivo. |
El archivo siguiente puede residir dentro del directorio raíz del volumen:
|
Archivo |
Descripción |
|
.htpasswd |
Archivo de contraseña HTTP que se tiene que utilizar cuando http_sec_mode es "htpasswd". Si está presente, a este archivo no se puede acceder desde la interfaz HTTP, si bien se podrá acceder a él desde la interfaz CIFS/NFS (para agregar usuarios nuevos o cambiar contraseñas). |
Propiedades
|
Nombre de la propiedad |
Tipo |
Descripción |
|
http_url_prefix |
Cadena |
Ruta raíz (URL) en la cual el servidor Web debe mostrar el sistema de archivos. Valor predeterminado: / |
|
http_dir_enabled |
Cadena |
Activar/desactivar la visualización de la lista de directorios cuando un directorio no contiene un archivo index.html (afirmativo o negativo). Valor predeterminado: no |
|
http_sec_mode |
Cadena |
Modo de seguridad HTTP (none, single o htpasswd). El valor "none" permite acceso a todos los usuarios. El valor "single" permite acceso sólo a un nombre de usuario, según se haya configurado en las propiedades http_user y http_pwd. El valor "htpasswd" remite al archivo .htpasswd en el directorio raíz del volumen de datos. Si se establece como ".htpasswd" y el archivo /mnt/data/.htpasswd no está presente, el dispositivo dará error al iniciarse. Valor predeterminado: none |
|
http_sec_realm |
Cadena |
Territorio de seguridad HTTP en caso de que http_sec_mode sea "single" o "htpasswd". Valor predeterminado: área restringida |
|
http_user |
Cadena |
Nombre de usuario para acceso HTTP en caso de que http_sec_mode sea "single". Valor predeterminado: vacío |
|
http_pwd |
Cadena |
Contraseña para acceso HTTP en caso de que http_sec_mode sea "single". Esta propiedad se puede dejar vacía (ninguna contraseña) en caso de que http_user se establezca en un usuario válido. Valor predeterminado: vacío |
|
cifs_read_only |
Cadena |
Restringir el acceso CIFS a sólo lectura (afirmativo o negativo). Valor predeterminado: no |
|
cifs_case_sensitive |
Cadena |
Activar/desactivar la rutas de archivo que distinguen entre mayúsculas y minúsculas (afirmativo o negativo). Valor predeterminado: no |
|
nfs_read_only |
Cadena |
Restringir el acceso NFS a sólo lectura (afirmativo o negativo). Valor predeterminado: no |
|
log_dir |
Cadena |
Directorio desde el directorio raíz del volumen de datos donde se almacenarán los archivos de registro del servidor Samba y HTTP. Por ejemplo, si esta propiedad se establece como "/", los archivos de registro se almacenarán dentro del directorio raíz del volumen de datos. Si esta propiedad está vacía, sólo se escribirá el registro de errores HTTPD en el directorio raíz del volumen de datos. Valor predeterminado: / |
|
timezone |
Cadena |
Especifica la zona horaria utilizada en el dispositivo. Si esta propiedad está vacía, la zona horaria no se modifica y se deja tal cual. Aquí tiene disponible una lista de zonas horarias admitidas. La propiedad de zona horaria no existía antes de CA 3Tera AppLogic 2.4.7. Valor predeterminado: vacío |
|
rpl_mode |
Cadena |
Configurar la replicación hacia un dispositivo NASR remoto. Valores aceptados: |
|
rpl_pwd |
Cadena |
Contraseña para la replicación cuando se ejecuta en modo principal o secundario. Si se deja vacío no hará falta ninguna contraseña. Si se establece en el dispositivo NASR secundario, se deberá especificar la misma contraseña en el principal; de lo contrario, se producirá un error al conectarse al secundario. Valor predeterminado: vacío |
Mensajes de error
Los mensajes siguientes pueden aparecer en el archivo de registro del dispositivo o en el registro del sistema del controlador de grid cuando el dispositivo falla al iniciarse:
|
Mensaje de error |
Descripción |
|
Failed to set timezone! |
No se pudo establecer la zona horaria del dispositivo de acuerdo con lo configurado mediante la propiedad de zona horaria. |
|
Failed to mount data volume! |
No se pudo montar el volumen de datos. |
|
Failed to set permissions on the root dir in data volume! |
Se ha producido un error al establecer permisos para 777 en el directorio raíz del volumen de datos. |
|
Log dir [$log_dir] is not located on the data volume, please specify a valid value! |
La ruta expandida de $log_dir no es relativa a los datos, probablemente debido al uso de '..' en $log_dir. |
|
Failed to start samba! Error was: [$error]! |
El daemon Samba dio error al iniciarse. |
|
Failed to start nfs! Error was: [$error]! |
El daemon NFS dio error al iniciarse. |
|
Failed to start httpd! Error was: [$error]! |
El daemon HTTP dio error al iniciarse. |
|
Failed to start replication! Error was: [rpl_mode is set to master, but the rout terminal in not connected]! |
El modo de replicación se ha establecido en principal pero el terminal rout no está conectado a un secundario. |
|
Failed to start replication! Error was: [rpl_mode is set to slave, but the rin terminal in not connected]! |
El modo de replicación se ha establecido en secundario pero el terminal rin no está conectado a un principal. |
|
Failed to start replication! Error was: [rout terminal is connected but rpl_mode is not set to master]! |
El modo de replicación se ha establecido en "none", pero el terminal rout está conectado. |
|
Failed to start replication! Error was: [rin terminal is connected but rpl_mode is not set to slave]! |
El modo de replicación se ha establecido en "none", pero el terminal rin está conectado. |
|
Failed to start replication! Error was: [Invalid value for replication mode ${rpl_mode}]! |
Valor no válido para el modo de replicación. |
Además, pueden aparecer los errores siguientes en el cuadro de mandos del grid mientras el dispositivo se está ejecutando:
|
Mensaje de error |
Descripción |
|
Free space on the data volume is running low, please check! |
El espacio libre del volumen de datos es inferior al 20 %. |
|
Rsync daemon is not running, starting! |
El daemon rsync en un dispositivo configurado como secundario no se estaba ejecutando y se ha iniciado. |
|
Replication process is not running, starting! |
El proceso de replicación en un dispositivo configurado como principal no se estaba ejecutando y se ha iniciado. |
|
Replication does not appear to be alive and could not be stopped! Manual intervention may be required! |
El proceso de replicación en un dispositivo configurado como principal se estaba ejecutando pero no funcionaba correctamente. Además, el proceso no se pudo finalizar para reiniciarlo. Se requiere intervención manual para finalizar el proceso. |
|
Replication does not appear to be alive, restarting! |
El proceso de replicación en un dispositivo configurado como principal se estaba ejecutando pero no funcionaba correctamente y se ha reiniciado. |
Se pueden configurar dos instancias de NASR en una replicación principal-secundario para que los datos del principal se repliquen al secundario. La replicación funciona en una dirección solamente; es decir, los cambios que se produzcan en el servidor secundario no se replican en el principal.
La replicación es asincrónica y se activa cuando se producen cambios en los archivos del volumen de datos del servidor principal. Los cambios se guardan en un búfer y cada 5 segundos, todos los cambios (si los hay) realizados en los archivos del volumen de datos del principal se replican al secundario. No se realiza otra nueva sincronización hasta que se complete la transferencia actual de cambios. El contenido de log_dir no se replica al servidor secundario. Si log_dir está vacío o es "/", solamente se excluyen de la replicación los archivos de registro de samba y httpd (/mnt/data/cifs_log, mnt/data/http_access_log, /mnt/data/http_error_log).
Cuando el dispositivo se inicia, se realiza una sincronización completa del volumen de datos. Esto se hace también siempre que el cronjob de control de estado (descrito a continuación) inicia la replicación.
Los datos se replican utilizando rsync mediante su protocolo nativo que se ejecuta en el puerto predeterminado (tcp 873).
Los cambios del volumen de datos se controlan mediante Gamin.
NASR ejecuta un cronjob cada minuto que comprueba:
Si se cumplen cualquiera de las condiciones anteriores, se envía un mensaje de error al cuadro de mandos del grid. Si más de una prueba es incorrecta, se publicará un mensaje en el cuadro de mandos del grid que resuma todos los errores. Cada error se enviará solamente una vez cada hora al cuadro de mandos del grid. No se comunica ningún error en los primeros 5 minutos después del inicio del dispositivo (para evitar falsas alarmas si el otro nodo de la replicación no se ha iniciado).
NASR proporciona acceso de la GUI Web al sistema de archivos del volumen de datos. Esto se puede utilizar mientras el dispositivo se está ejecutando para modificar el contenido del volumen. La GUI está disponible en la consola Web de la interfaz predeterminada. Utiliza el mismo explorador de archivo (eXtplorer) que el dispositivo de archivador.
La referencia de la GUI del explorador de volúmenes se puede encontrar en la Guía del usuario del grid.
Las licencias de eXtplorer y la fuente para eXtplorer original sin modificar se encuentran en los dispositivos de NASR en /usr/local/extplorer/monitor/.volume_browser/LICENSES/.
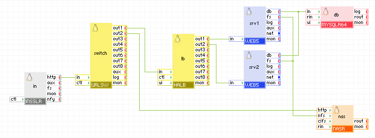
Servidor de contenido
El diagrama siguiente muestra un uso típico de NASR para una aplicación de servidor Web sencilla:

Dispositivos en uso:
El dispositivo NAS en este ejemplo se usa para tres funciones:
Acceso HTTP:
in acepta solicitudes HTTP entrantes hacia la aplicación y se las pasa a switch por su terminal http. switch envía solicitudes de archivo HTTP para el contenido dinámico a través de su terminal out1 para servirlo por srv1 y srv2 (carga equilibrada a través de lb). urlsw reenvía el resto de solicitudes HTTP a través de su terminal out2 para servirlas por NAS.
Ejemplo:
|
Nombre de la propiedad |
Valor |
Notas |
|
data |
mydata |
Volumen de datos que contiene los archivos que proporcionará el servidor Web. |
|
http_url_prefix |
/images |
Ruta raíz en la cual el servidor Web debe mostrar el sistema de archivos. |
|
http_dir_enabled |
no |
La lista de directorios está desactivada. |
|
http_sec_mode |
none |
No hay seguridad activada para acceso HTTP. |
|
cifs_read_only |
no |
El recurso compartido de CIFS se muestra para acceso de lectura/escritura. |
|
cifs_case_sensitive |
yes |
Activar rutas de archivo que distinguen entre mayúsculas y minúsculas. |
|
nfs_read_only |
no |
Permitir acceso de escritura a través de NFS. |
|
rpl_mode |
none |
No se ha realizado ninguna replicación. |
Servidor de registro
El diagrama siguiente muestra un uso típico de NASR como servidor de registro.

Dispositivos en uso:
El dispositivo NAS en este ejemplo se usa para almacenar los archivos de registro para los dos servidores Web, así como para el servidor de base de datos, y deja esos archivos disponibles a través de su terminal http. El dispositivo NAS también sirve de almacenamiento compartido para los dos servidores Web, tal y como se ha descrito en el ejemplo anterior.
Los terminales de registro para los servidores Web (web1 y web2) y el servidor de base de datos (dbase) se conectan todos al terminal cifs de NAS para que cuando escriban en sus archivos de registro, los archivos se almacenen en el volumen de datos configurado en NAS.
Cuando un administrador tiene que inspeccionar los archivos de registro, se conecta mediante la puerta de enlace de entrada en el puerto 8080, el cual se conecta a un dispositivo conmutador de puertos que cambia el puerto de 8080 a 80 y pasa las solicitudes al terminal http del dispositivo NAS. Al conectarse con el nombre de usuario de administrador configurado y su contraseña, podrá ver un listado del directorio raíz del volumen de datos desde el cuál podrá consultar los archivos de registro que le interesen.
Ejemplo:
|
Nombre de la propiedad |
Valor |
Notas |
|
data |
data |
Volumen de datos que contiene los archivos de registro. |
|
http_url_prefix |
/logs |
Ruta raíz de URL en la que se puede acceder a los archivos de registro. |
|
http_dir_enabled |
yes |
La lista de directorios está activada. |
|
http_sec_mode |
single |
El modo de seguridad de HTTP es usuario único. |
|
http_user |
admin |
Nombre de usuario para acceso HTTP. |
|
http_pwd |
admin123 |
Contraseña de usuario para acceso HTTP. |
|
cifs_read_only |
no |
El recurso compartido de CIFS se muestra para acceso de lectura/escritura. |
|
cifs_case_sensitive |
yes |
Activar rutas de archivo que distinguen entre mayúsculas y minúsculas. |
|
nfs_read_only |
no |
Permitir acceso de escritura a través de NFS. |
|
rpl_mode |
none |
No se ha realizado ninguna replicación. |
Almacenamiento compartido replicado en una configuración de principal-secundario
El diagrama siguiente muestra un uso típico de NASR en una aplicación redundante, donde dos copias de la misma aplicación se ejecutan en el modo principal-secundario con replicación del almacenamiento de archivos y bases de datos.
Aplicación principal:

Aplicación secundaria:

Dispositivos en uso:
El dispositivo NAS en este ejemplo se utiliza como almacenamiento compartido para srv1 y srv2. Se utiliza también como un servidor de registro para srv1, srv2 y db.
Los datos en el volumen de contenido del dispositivo NAS en la aplicación principal se mantienen replicados hacia el dispositivo NAS en la replicación secundaria. El terminal rout del NAS principal se conecta al terminal ctl, lo cual proporciona un túnel cifrado hacia la replicación secundaria, donde el tráfico se envía al terminal rin del NAS secundario. En la aplicación secundaria, el terminal rout del dispositivo db se conecta al ctl del dispositivo vpn para que el servidor mysql secundario se pueda conectar al dispositivo db en la aplicación principal para ejecutar la replicación mysql.
En las dos aplicaciones srv1, srv2 y db se configuran para conectarse al mismo directorio en el dispositivo nas ("/logs"), el cual se utiliza también para registros de NAS locales y que también se excluye de la replicación para que cada instancia de NAS guarde los registros correspondientes a la aplicación a la que sirva.
Ejemplo:
NAS principal
|
Nombre de la propiedad |
Valor |
Notas |
|
data |
data |
Volumen de datos que contiene los archivos de registro. |
|
log_dir |
/logs |
Directorio del volumen de datos en el que se almacenan los registros de NASR. |
|
cifs_read_only |
no |
El recurso compartido de CIFS se muestra para acceso de lectura/escritura. |
|
cifs_case_sensitive |
yes |
Activar rutas de archivo que distinguen entre mayúsculas y minúsculas. |
|
nfs_read_only |
no |
Permitir acceso de escritura a través de NFS. |
|
rpl_mode |
master |
No se ha realizado ninguna replicación. |
VPN principal
|
Nombre de la propiedad |
Valor |
Notas |
|
mode |
both |
Funciona como un cliente y un servidor. |
|
tunnel |
certificates |
Mediante archivos de clave de SSH. |
|
auth_path |
"client1" |
Ruta al archivo de clave de SSH. |
|
tcp_ports |
3306,22 |
Permite usar los puertos que necesita MYSQLR64. |
|
ip_addr |
master_vpn_ip |
Dirección IP de la VPN en la aplicación principal. |
|
remote_host |
slave_vpn_ip |
Dirección IP de la VPN en la aplicación secundaria. |
NAS secundario
|
Nombre de la propiedad |
Valor |
Notas |
|
data |
data |
Volumen de datos que contiene los archivos de registro. |
|
log_dir |
/logs |
Directorio del volumen de datos en el que se almacenan los registros de NASR. |
|
cifs_read_only |
no |
El recurso compartido de CIFS se muestra para acceso de lectura/escritura. |
|
cifs_case_sensitive |
yes |
Activar rutas de archivo que distinguen entre mayúsculas y minúsculas. |
|
nfs_read_only |
no |
Permitir acceso de escritura a través de NFS. |
|
rpl_mode |
slave |
No se ha realizado ninguna replicación. |
VPN secundario
|
Nombre de la propiedad |
Valor |
Notas |
|
mode |
both |
Funciona como un cliente y un servidor. |
|
tunnel |
certificates |
Mediante archivos de clave de SSH. |
|
auth_path |
"client1" |
Ruta al archivo de clave de SSH. |
|
tcp_ports |
873 |
Permite usar los puertos que necesita NASR. |
|
ip_addr |
slave_vpn_ip |
Dirección IP de la VPN en la aplicación secundaria. |
|
remote_host |
master_vpn_ip |
Dirección IP de la VPN en la aplicación principal. |
Importante: El NAS secundario se puede configurar para permitir acceso de sólo lectura en el terminal nfs, de modo que se puedan realizar operaciones de escritura desde los servidores de aplicaciones locales. Estos cambios no se replicarán al NAS principal, ya que la replicación sólo se producirá en un único sentido.
Tenga en cuenta lo siguiente:
NASR utiliza un kernel personalizado (2.6.24-26-xen) que es diferente del kernel predeterminado para los dispositivos del catálogo e incluye correcciones para algunos problemas relacionados con nfs. Las versiones futuras de NASR utilizarán el kernel de CA 3Tera AppLogic estándar, cuando se actualice a una versión más reciente que incluya las correcciones de nfs.
El software de fuente abierta o de terceros a continuación se utiliza además del software de la clase base del dispositivo (LUX64 es la clase base de PGSQL64).
|
Software |
Versión |
Modificado |
Licencia |
Notas |
|
libgcrypt |
1.4.4-5.el5 |
No |
GPLv2 |
N/D |
|
libgpg-error |
1.4-2 |
No |
GPLv2 |
N/D |
|
libxslt |
1.1.17-2.el5_2.2 |
No |
GPLv2 |
N/D |
|
postgresql |
9.0.1-1PGDG |
No |
BSD |
N/D |
|
postgresql-libs |
9.0.1-1PGDG |
No |
BSD |
N/D |
|
postgresql-server |
9.0.1-1PGDG |
No |
BSD |
N/D |
|
postgresql-test |
9.0.1-1PGDG |
No |
BSD |
N/D |
|
samba-client |
3.0.28-1.el5_2.1 |
No |
GPLv3 |
N/D |
|
samba-common |
3.0.28-1.el5_2.1 |
No |
GPLv3 |
N/D |
NASR utiliza los siguientes paquetes de fuente abierta de terceros, además de los paquetes de fuente abierta de terceros que utiliza su clase base LUX5.
|
Software |
Versión |
Modificado |
Licencia |
Notas |
|
apr |
1.2.7-11 |
No |
Apache 2.0 |
N/D |
|
apr-util |
1.2.7-11 |
No |
Apache 2.0 |
N/D |
|
aspell |
0.60.3-7.1 |
No |
LGPLv2.1 |
N/D |
|
aspell-en |
6.0-2.1 |
No |
LGPLv2.1 |
N/D |
|
cups-libs |
1.3.7-18 |
No |
GPLv2 |
N/D |
|
curl |
7.15.5-9 |
No |
MIT |
N/D |
|
gamin |
0.1.7-8 |
No |
LGPLv2.0 |
N/D |
|
gmp |
4.1.4-10 |
No |
LGPLv2.1 |
N/D |
|
gnutls |
1.4.1-3 |
No |
LGPLv2.1 |
N/D |
|
libgcrypt |
1.4.4-5 |
No |
LGPLv2.1 |
N/D |
|
libgpg-error |
1.4-2 |
No |
LGPLv2.1 |
N/D |
|
libidn |
0.6.5-1.1 |
No |
LGPLv2.1 |
N/D |
|
libjpeg |
6b-37 |
No |
Distribuible |
N/D |
|
libpng |
1.2.10-7.1 |
No |
zlib |
N/D |
|
libsmbclient |
3.0.33-3.29 |
No |
GPLv2 |
N/D |
|
libtiff |
3.8.2-7 |
No |
MIT |
N/D |
|
mailcap |
2.1.23-1 |
No |
ISC |
N/D |
|
perl-Convert-ASN1 |
0.20-1.1 |
No |
Artistic |
N/D |
|
php |
5.1.6-27 |
No |
PHPv3.01 |
N/D |
|
php-cli |
5.1.6-27 |
No |
PHPv3.01 |
N/D |
|
php-common |
5.1.6-27 |
No |
PHPv3.01 |
N/D |
|
postgresql-libs |
8.1.22-1 |
No |
ISC |
N/D |
|
quota |
3.13-1.2.5 |
No |
BSD |
N/D |
|
rsync |
2.6.8-3.1 |
No |
GPLv2 |
N/D |
|
samba |
3.0.33-3.29 |
No |
GPLv2 |
N/D |
|
samba-client |
3.0.33-3.29 |
No |
GPLv2 |
N/D |
|
samba-common |
3.0.33-3.29 |
No |
GPLv2 |
N/D |
|
perl-Sys-Gamin |
0.1-1 |
Sí |
Artistic |
N/D |
|
httpd |
2.2.3-31 |
Sí |
Apache 2.0 |
N/D |
|
extplorer |
2.0.0_RC1-17 |
Sí |
GPLv2 |
N/D |
| Copyright © 2011 CA. Todos los derechos reservados. | Enviar correo electrónico a CA Technologies acerca de este tema |